HOME   LIST
‹–   –›

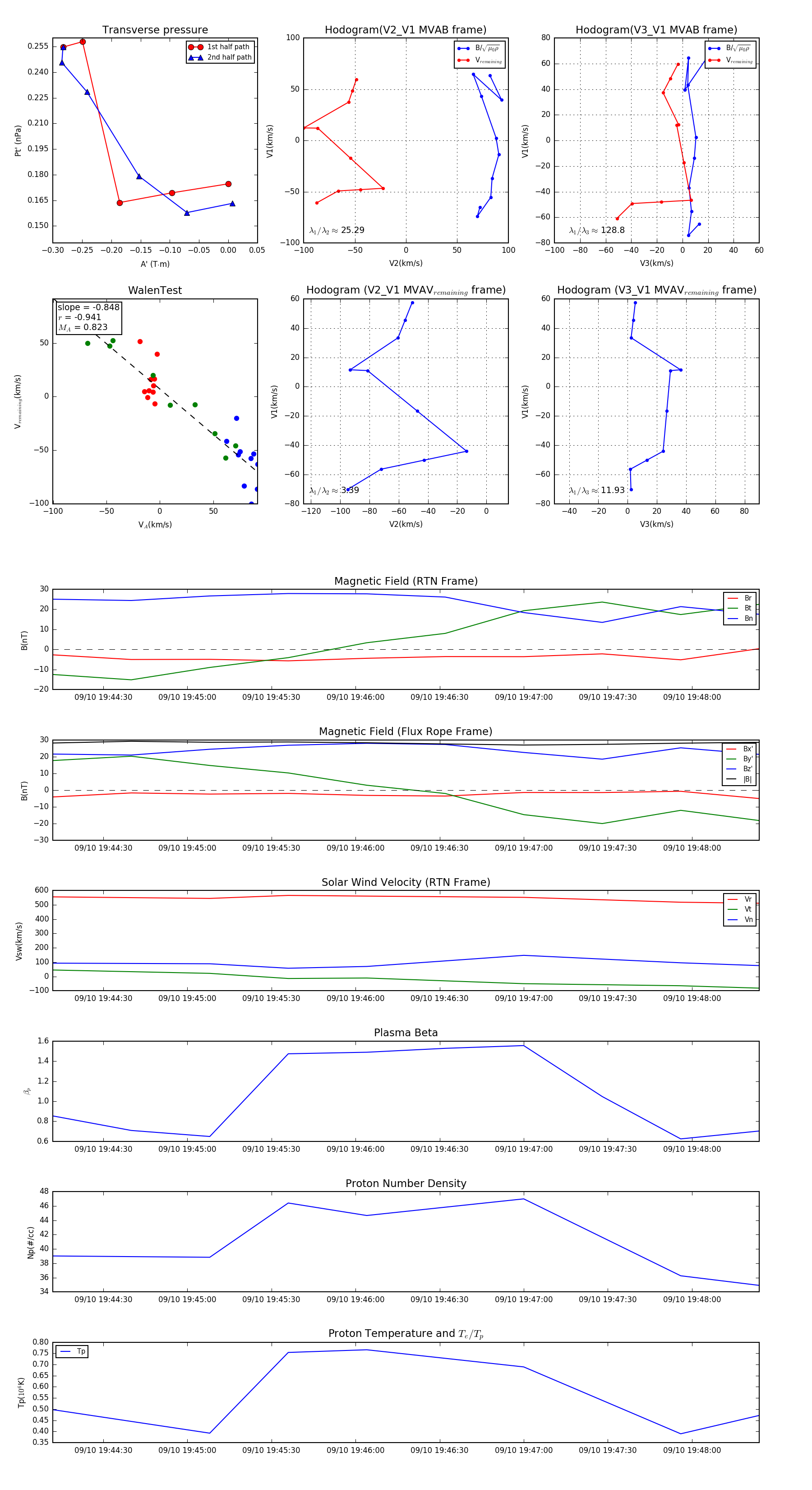
Flux Rope in 2024

Flux Rope Event 2024-09-10 19:44:12 ~ 2024-09-10 19:48:24 (253 seconds)


plot