HOME   LIST
‹–   –›

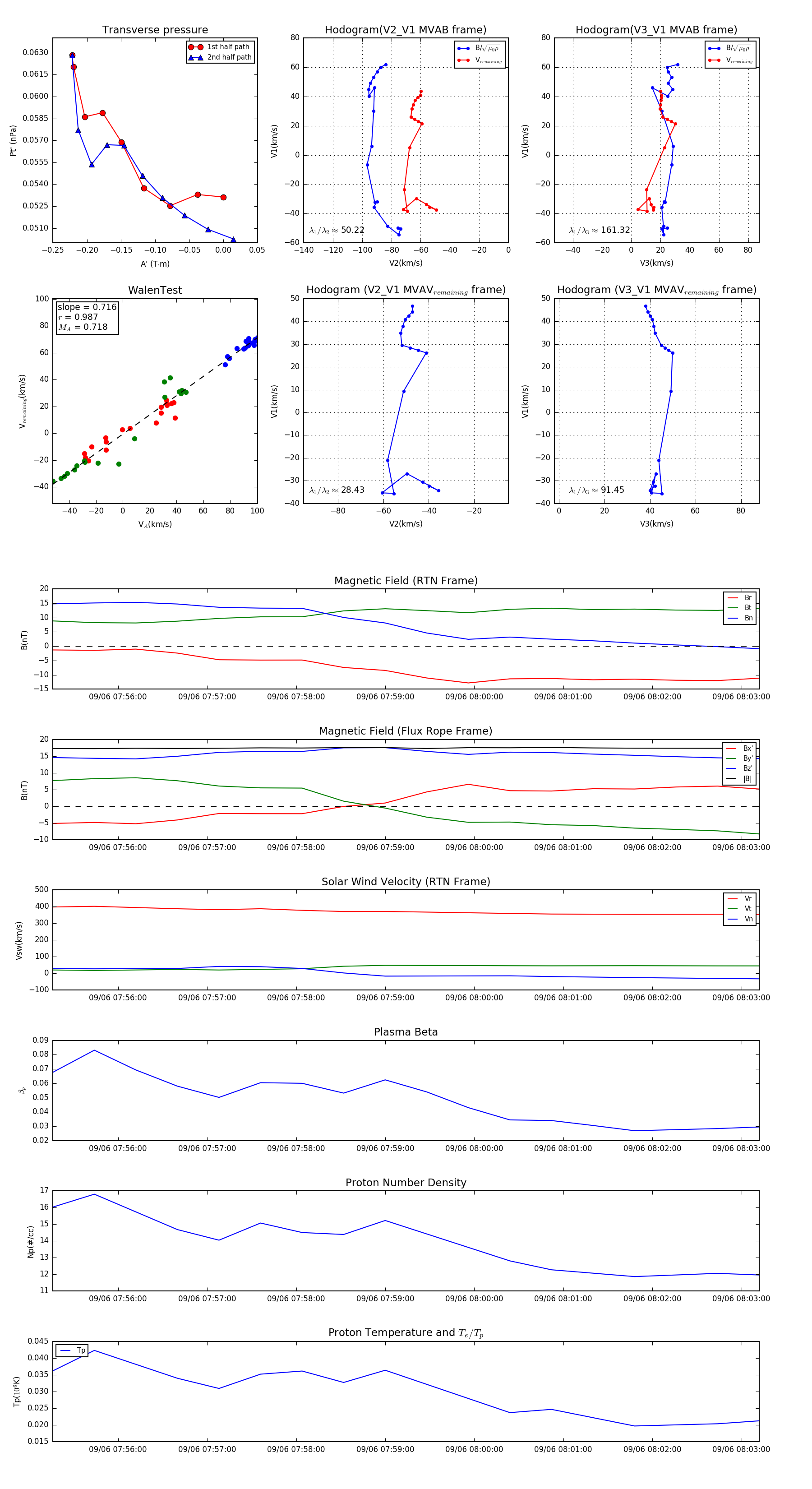
Flux Rope in 2024

Flux Rope Event 2024-09-06 07:55:16 ~ 2024-09-06 08:03:12 (477 seconds)


plot