HOME   LIST
‹–   –›

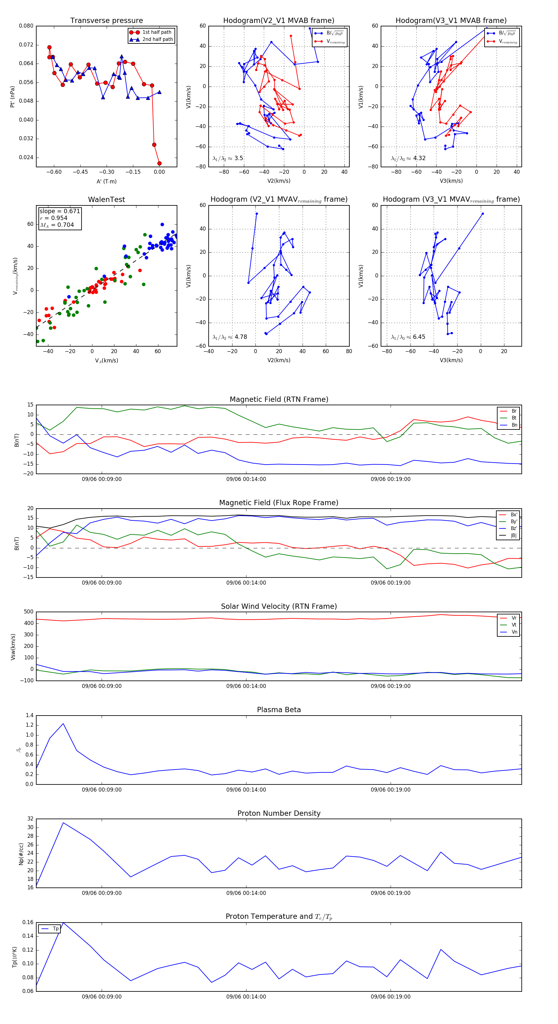
Flux Rope in 2024

Flux Rope Event 2024-09-06 00:06:44 ~ 2024-09-06 00:23:32 (1009 seconds)


plot