HOME   LIST
‹–   –›

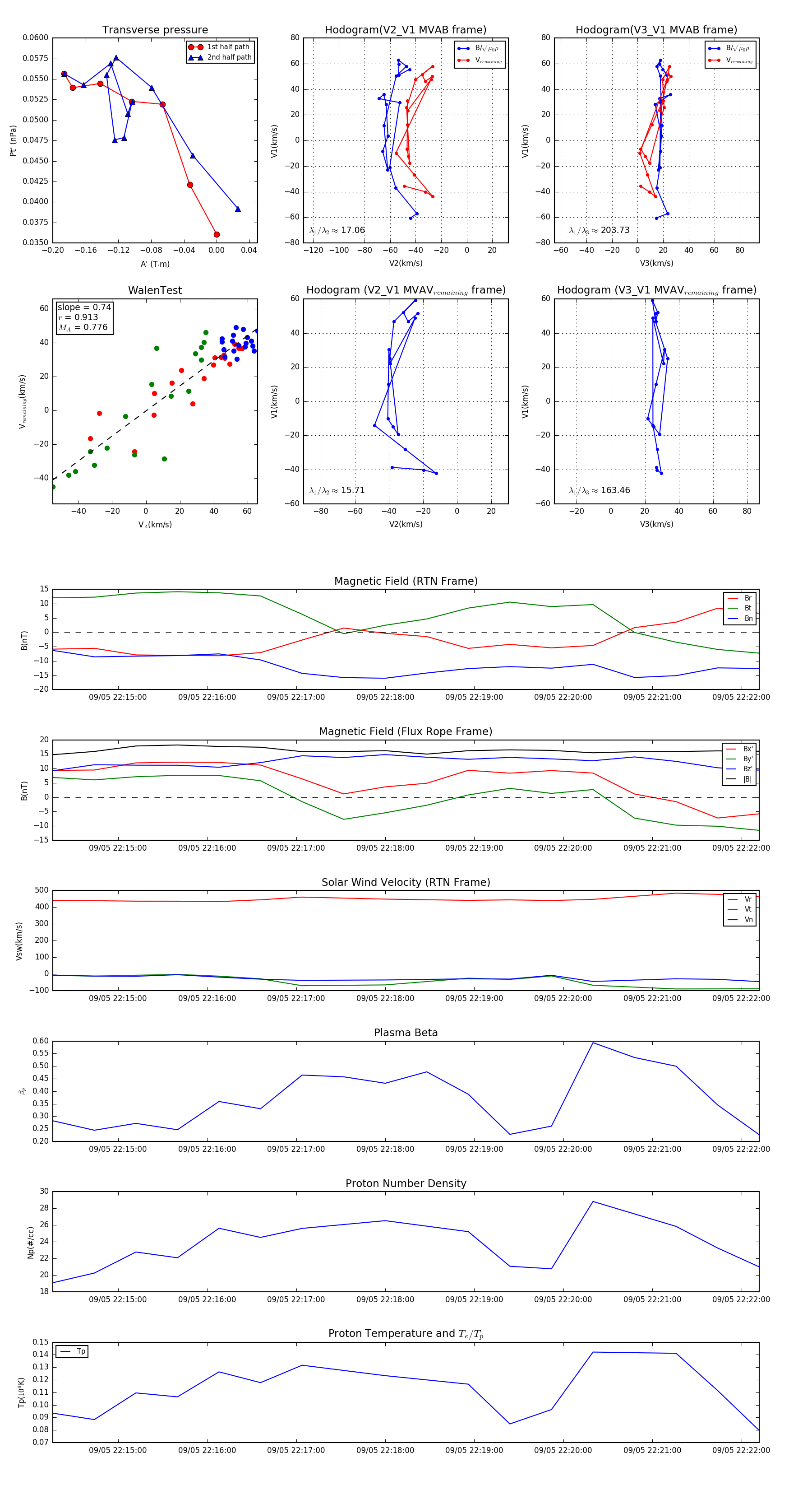
Flux Rope in 2024

Flux Rope Event 2024-09-05 22:14:16 ~ 2024-09-05 22:22:12 (477 seconds)


plot