HOME   LIST
‹–   –›

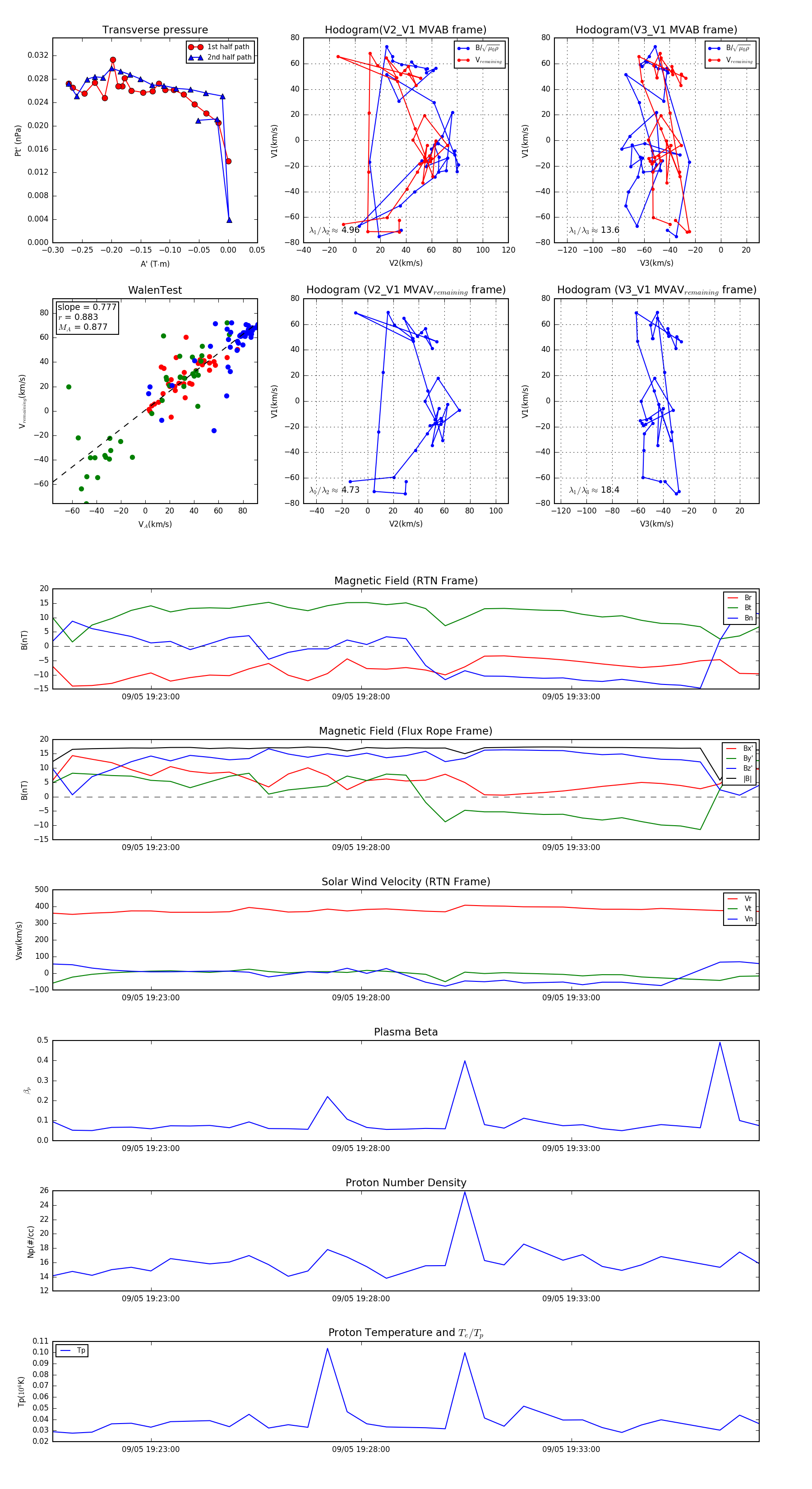
Flux Rope in 2024

Flux Rope Event 2024-09-05 19:20:40 ~ 2024-09-05 19:37:28 (1009 seconds)


plot