HOME   LIST
‹–   –›

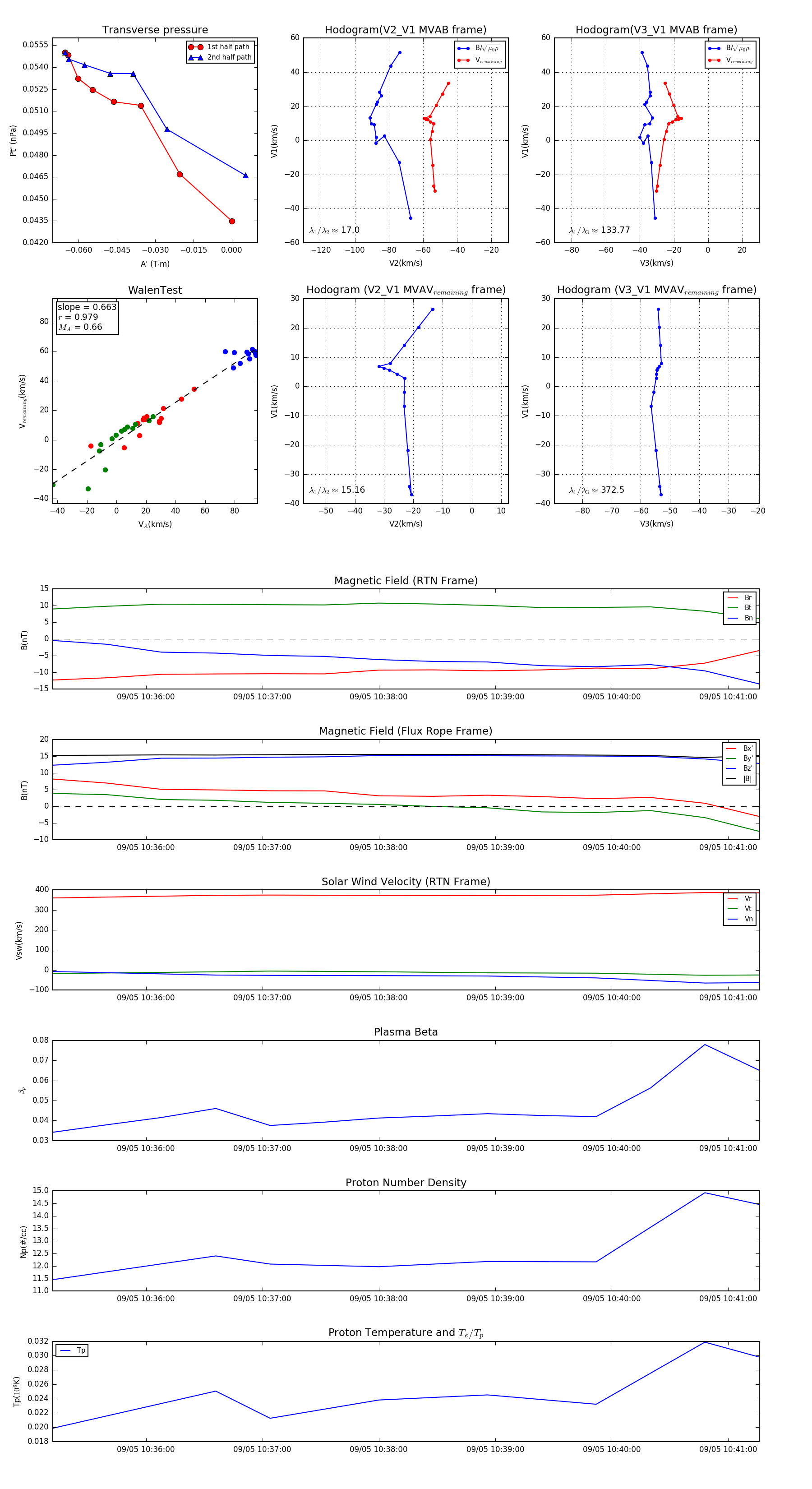
Flux Rope in 2024

Flux Rope Event 2024-09-05 10:35:12 ~ 2024-09-05 10:41:16 (365 seconds)


plot