HOME   LIST
‹–   –›

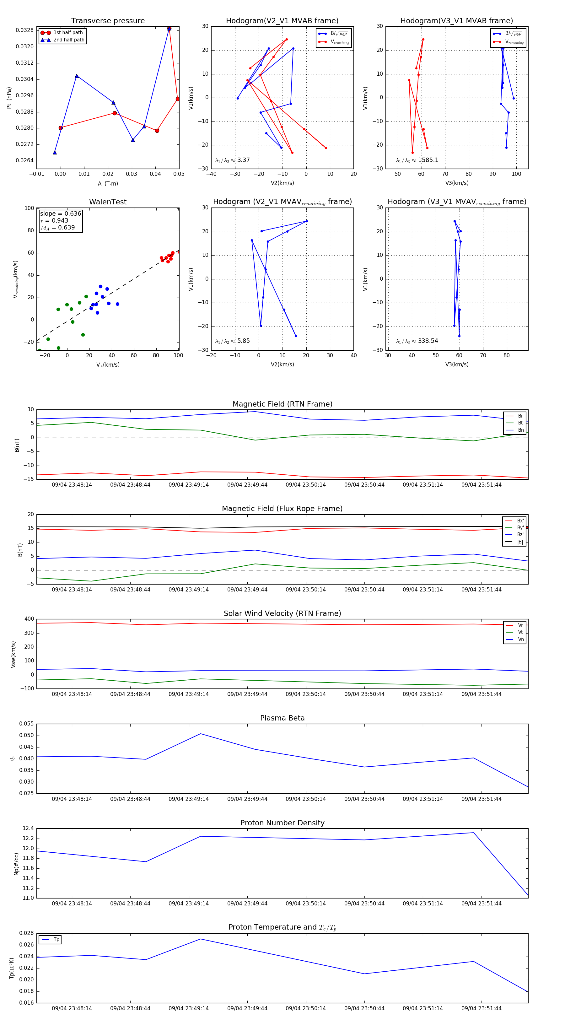
Flux Rope in 2024

Flux Rope Event 2024-09-04 23:47:56 ~ 2024-09-04 23:52:08 (253 seconds)


plot