HOME   LIST
‹–   –›

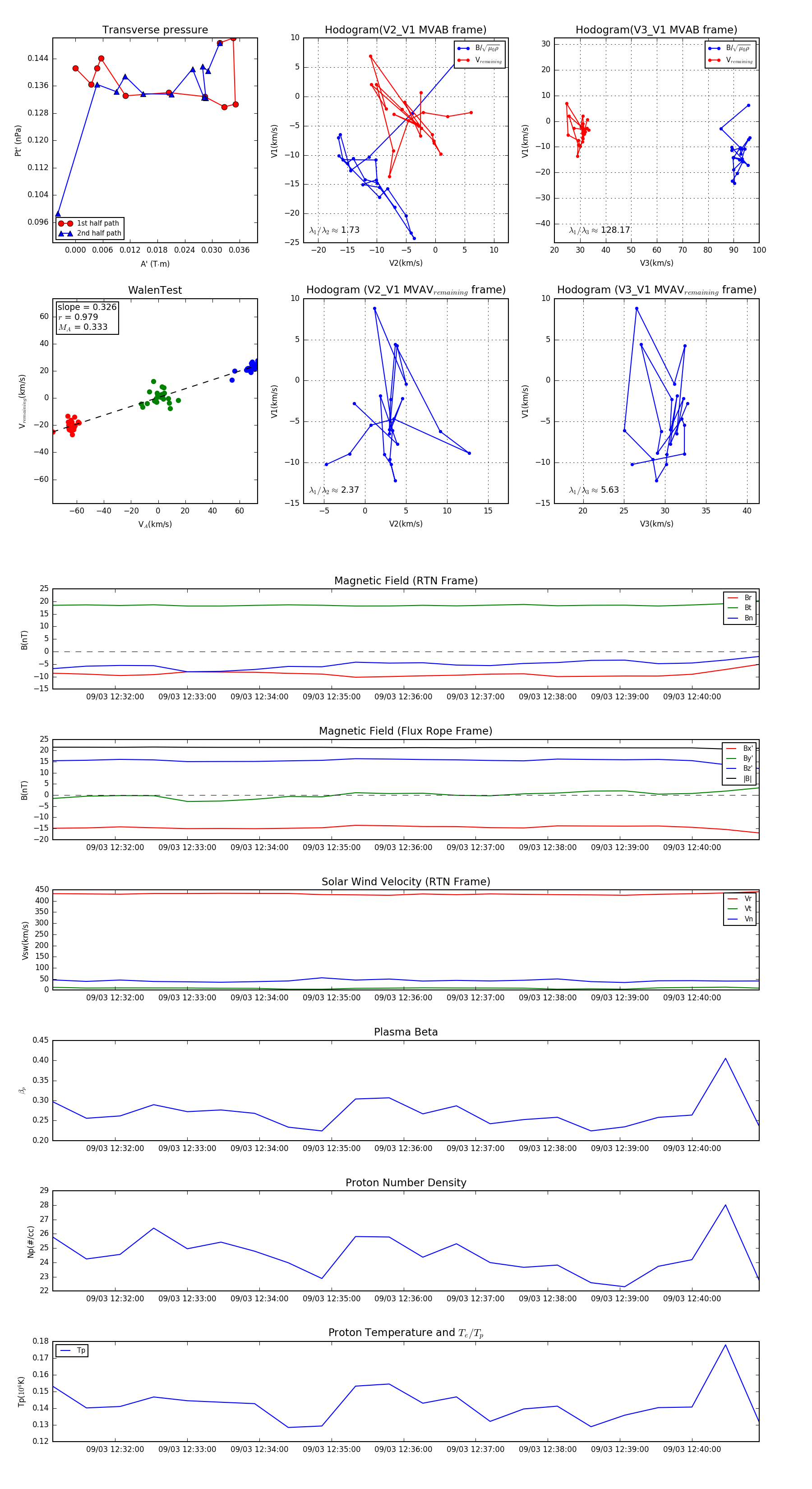
Flux Rope in 2024

Flux Rope Event 2024-09-03 12:31:08 ~ 2024-09-03 12:40:56 (589 seconds)


plot