HOME   LIST
‹–   –›

Flux Rope in 2024

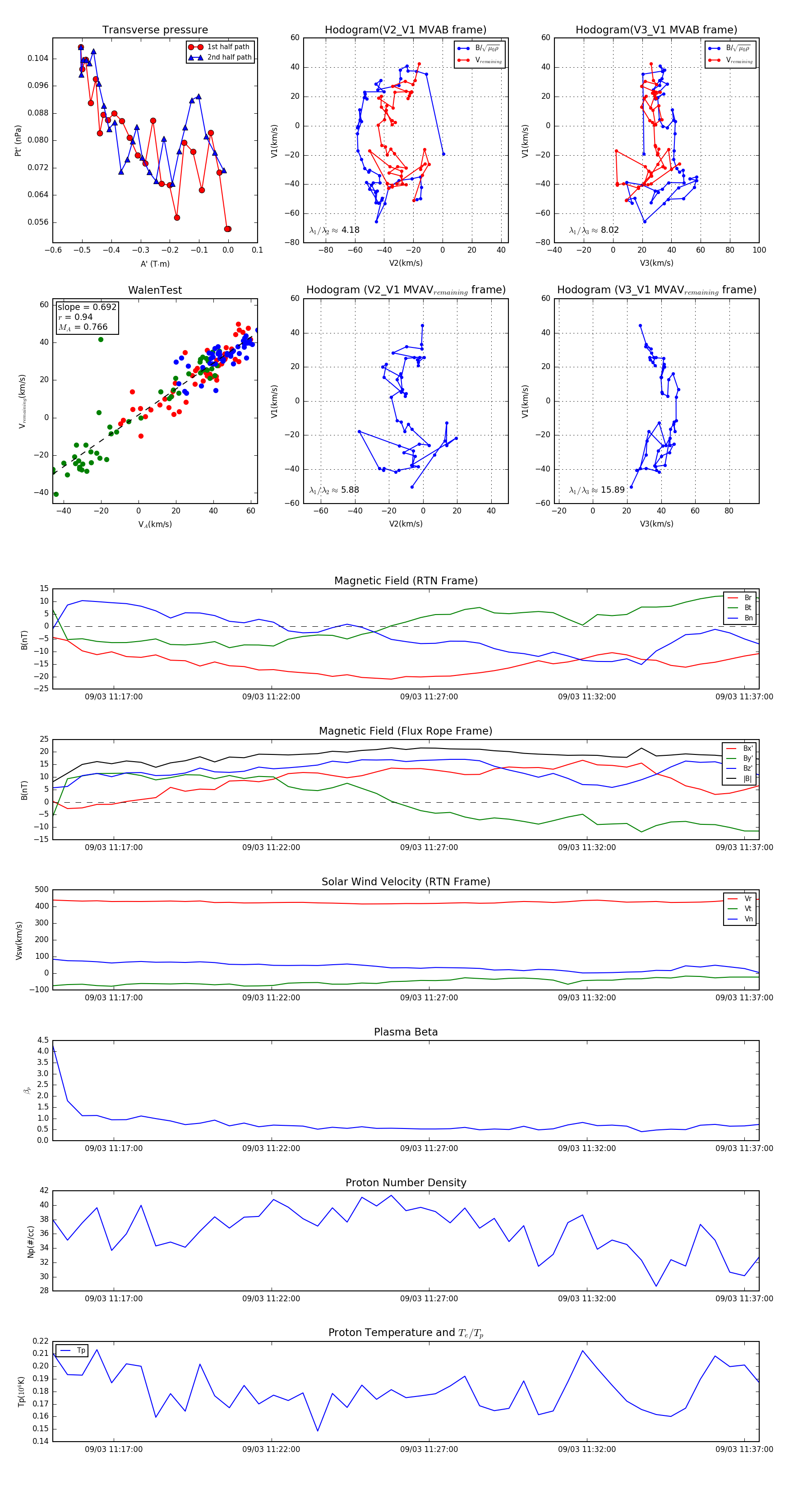
Flux Rope Event 2024-09-03 11:15:04 ~ 2024-09-03 11:37:28 (1345 seconds)


plot