HOME   LIST
‹–   –›

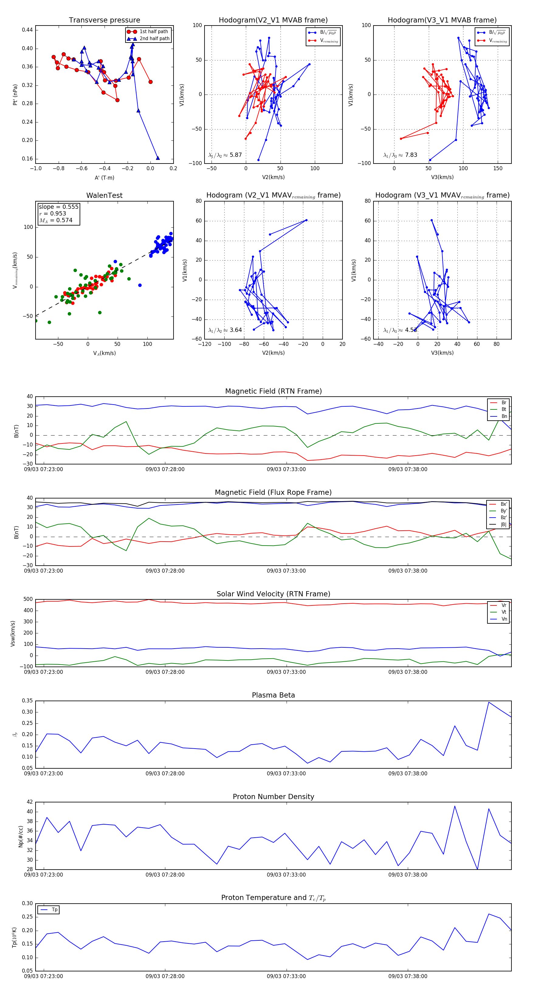
Flux Rope in 2024

Flux Rope Event 2024-09-03 07:22:40 ~ 2024-09-03 07:42:16 (1177 seconds)


plot