HOME   LIST
‹–   –›

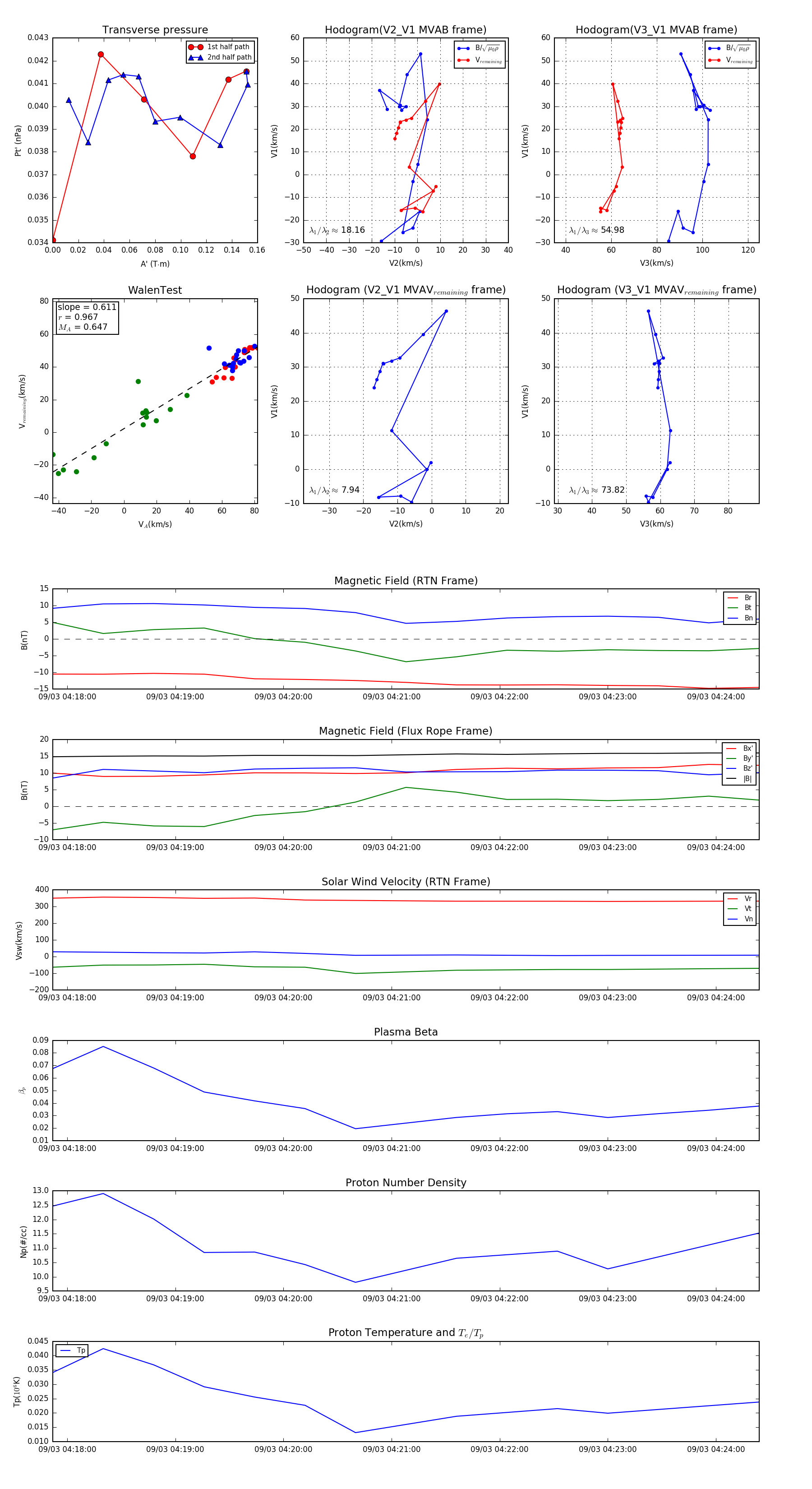
Flux Rope in 2024

Flux Rope Event 2024-09-03 04:17:52 ~ 2024-09-03 04:24:24 (393 seconds)


plot