HOME   LIST
‹–   –›

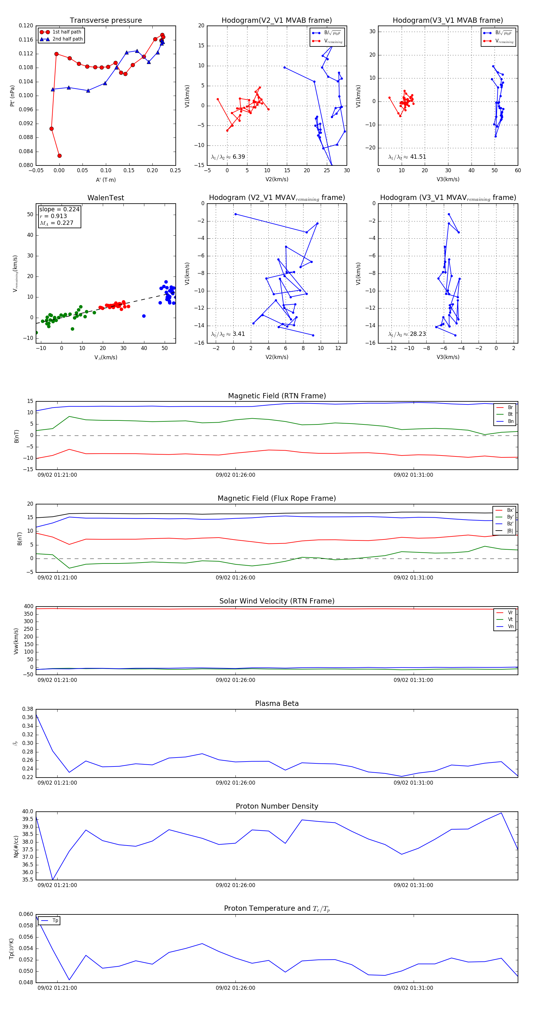
Flux Rope in 2024

Flux Rope Event 2024-09-02 01:20:24 ~ 2024-09-02 01:33:56 (813 seconds)


plot