HOME   LIST
‹–   –›

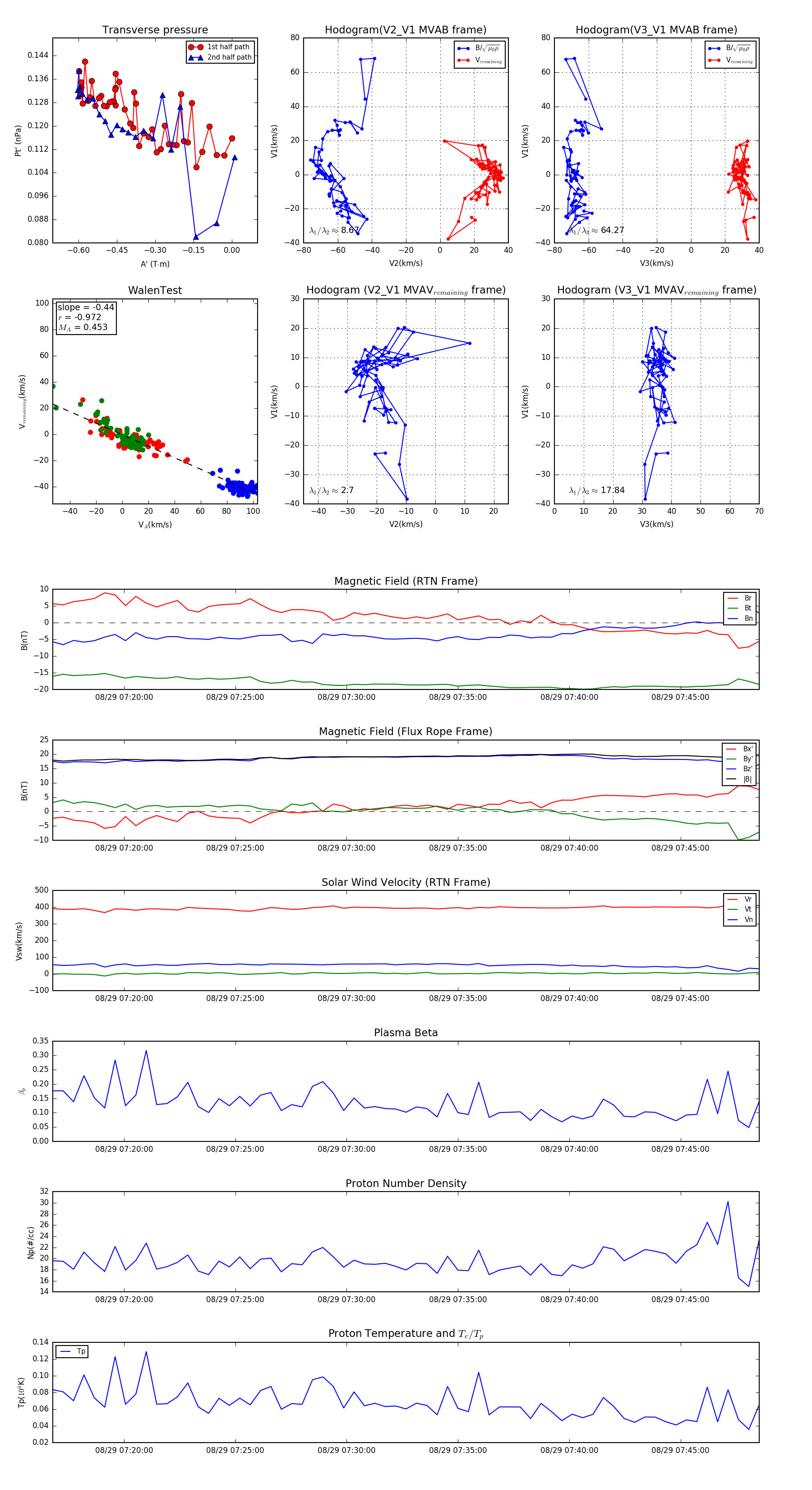
Flux Rope in 2024

Flux Rope Event 2024-08-29 07:16:48 ~ 2024-08-29 07:48:32 (1905 seconds)


plot