HOME   LIST
‹–   –›

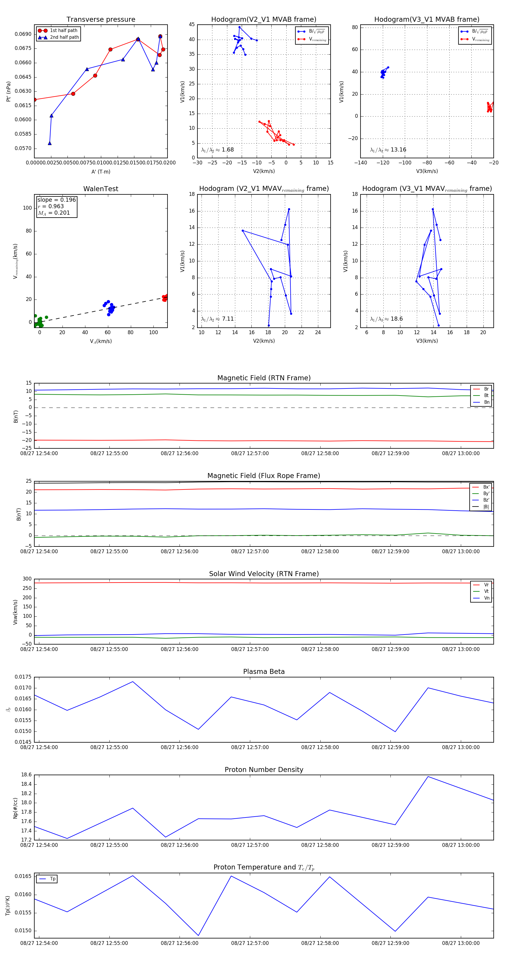
Flux Rope in 2024

Flux Rope Event 2024-08-27 12:53:56 ~ 2024-08-27 13:00:28 (393 seconds)


plot