HOME   LIST
‹–   –›

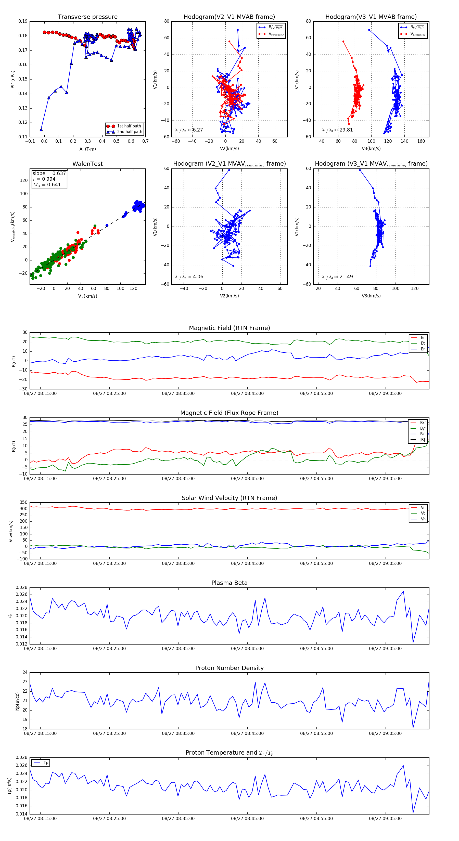
Flux Rope in 2024

Flux Rope Event 2024-08-27 08:13:28 ~ 2024-08-27 09:11:20 (3473 seconds)


plot