HOME   LIST
‹–   –›

Flux Rope in 2024

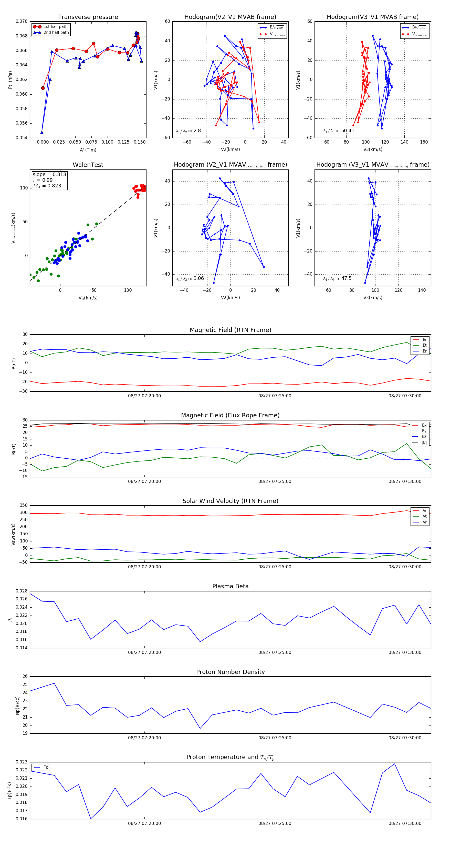
Flux Rope Event 2024-08-27 07:15:36 ~ 2024-08-27 07:31:00 (925 seconds)


plot