HOME   LIST
‹–   –›

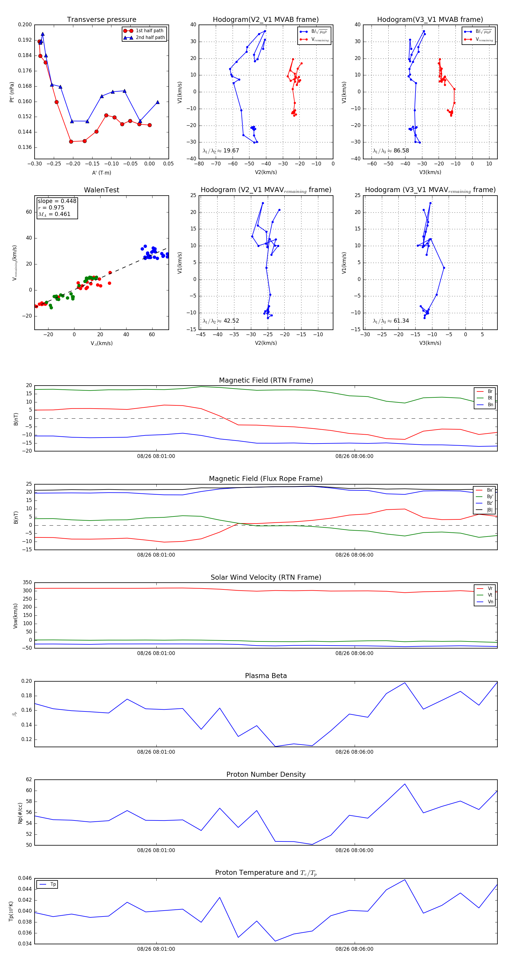
Flux Rope in 2024

Flux Rope Event 2024-08-26 07:57:56 ~ 2024-08-26 08:09:36 (701 seconds)


plot