HOME   LIST
‹–   –›

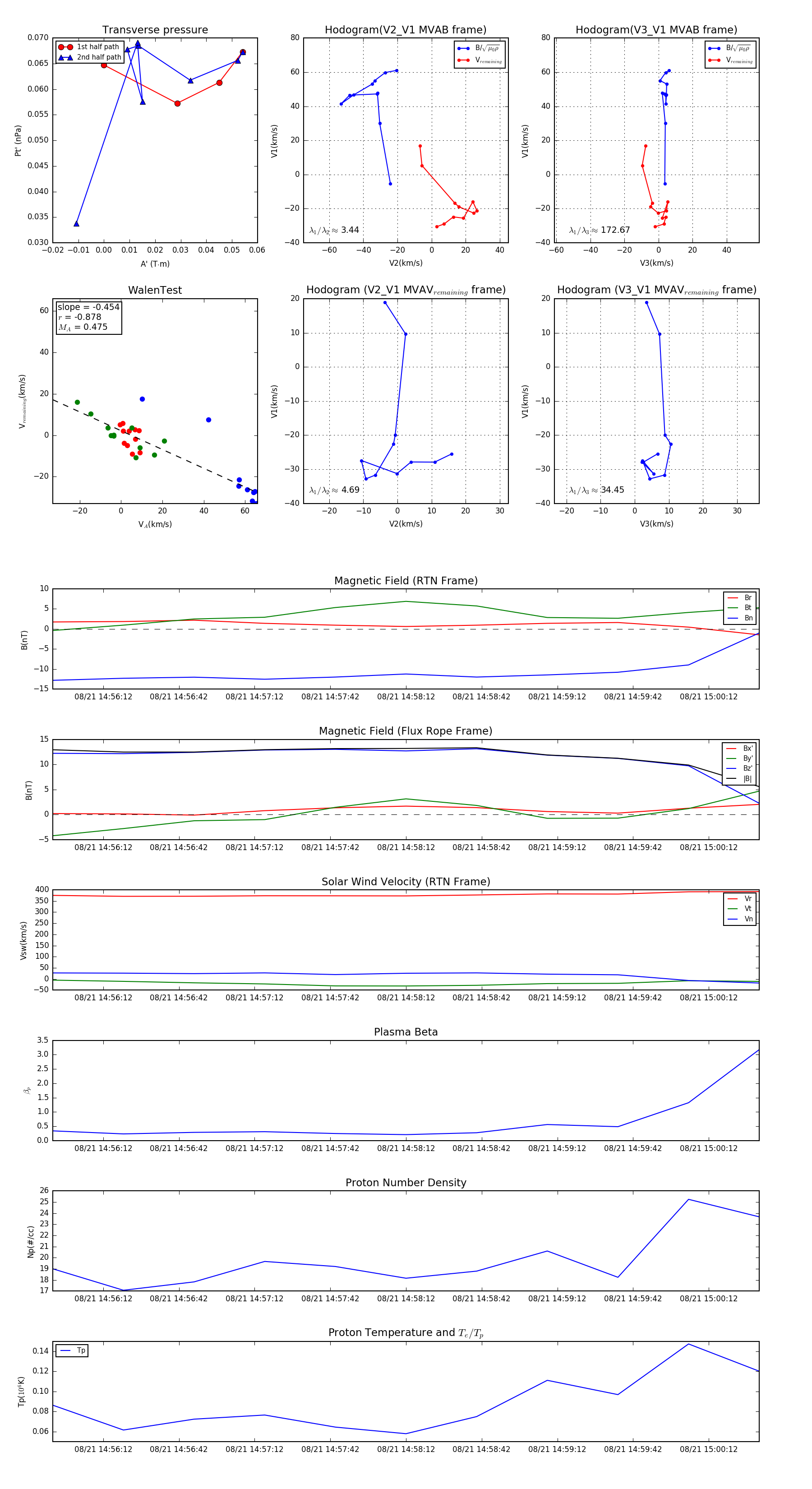
Flux Rope in 2024

Flux Rope Event 2024-08-21 14:55:52 ~ 2024-08-21 15:00:32 (281 seconds)


plot