HOME   LIST
‹–   –›

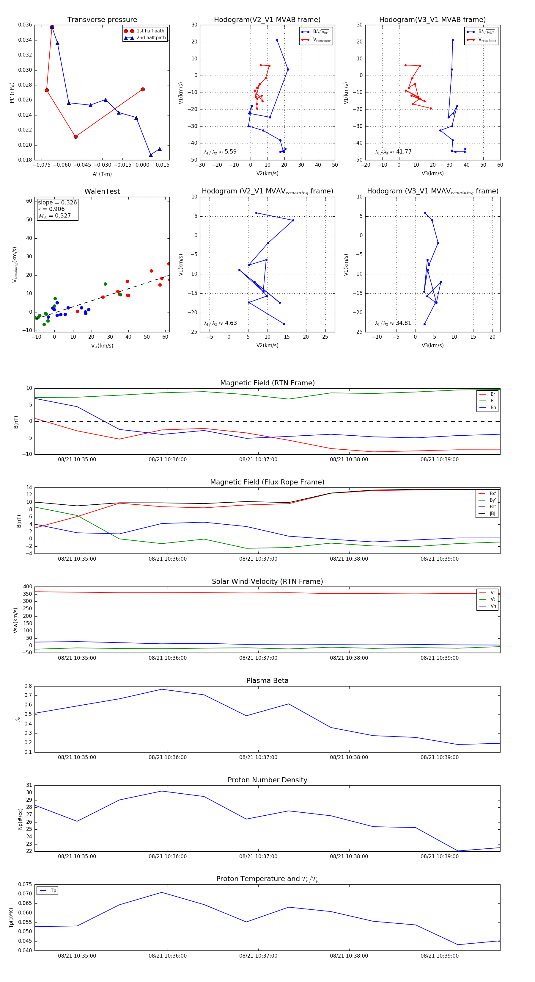
Flux Rope in 2024

Flux Rope Event 2024-08-21 10:34:32 ~ 2024-08-21 10:39:40 (309 seconds)


plot