HOME   LIST
‹–   –›

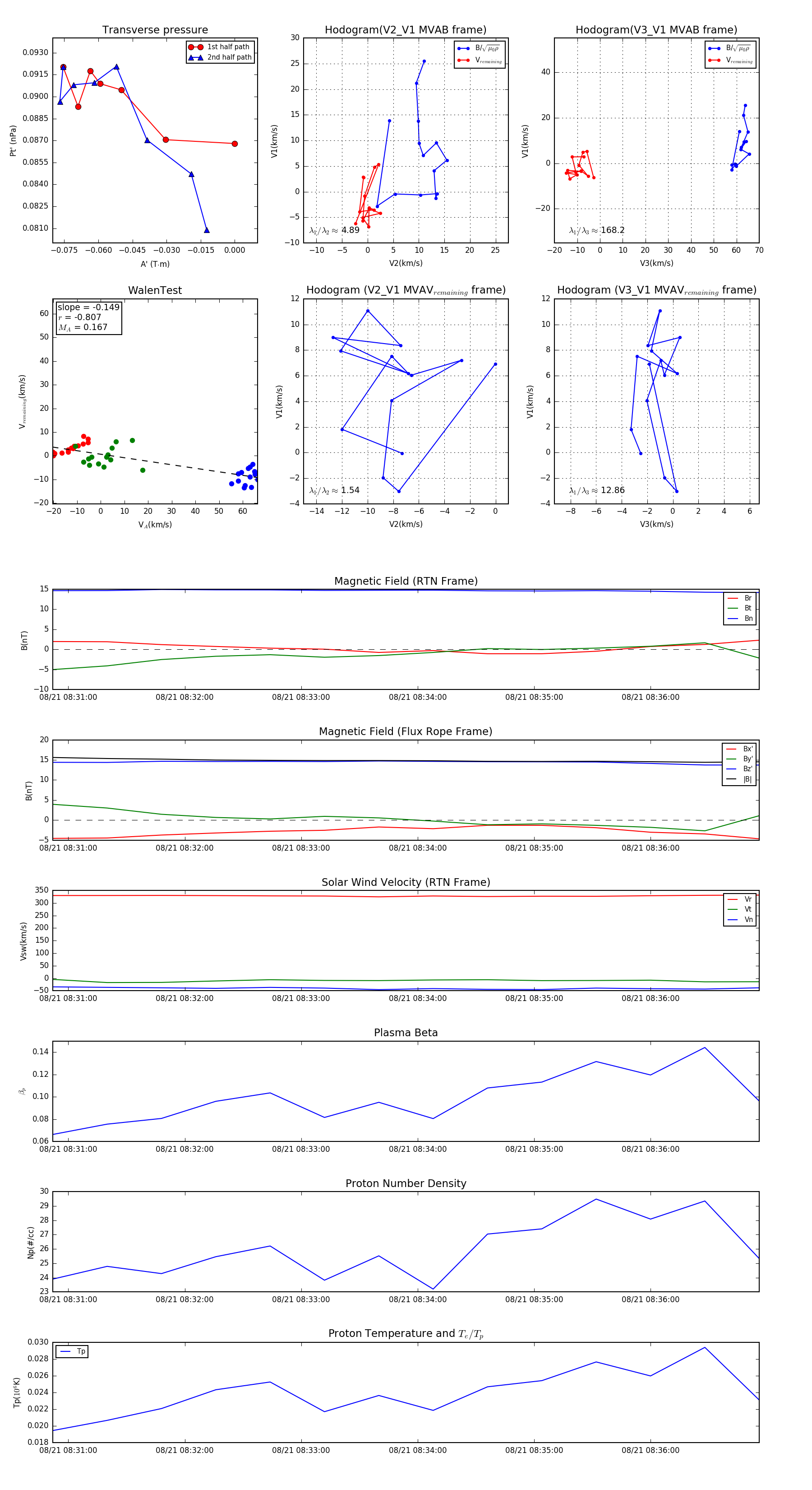
Flux Rope in 2024

Flux Rope Event 2024-08-21 08:30:52 ~ 2024-08-21 08:36:56 (365 seconds)


plot