HOME   LIST
‹–   –›

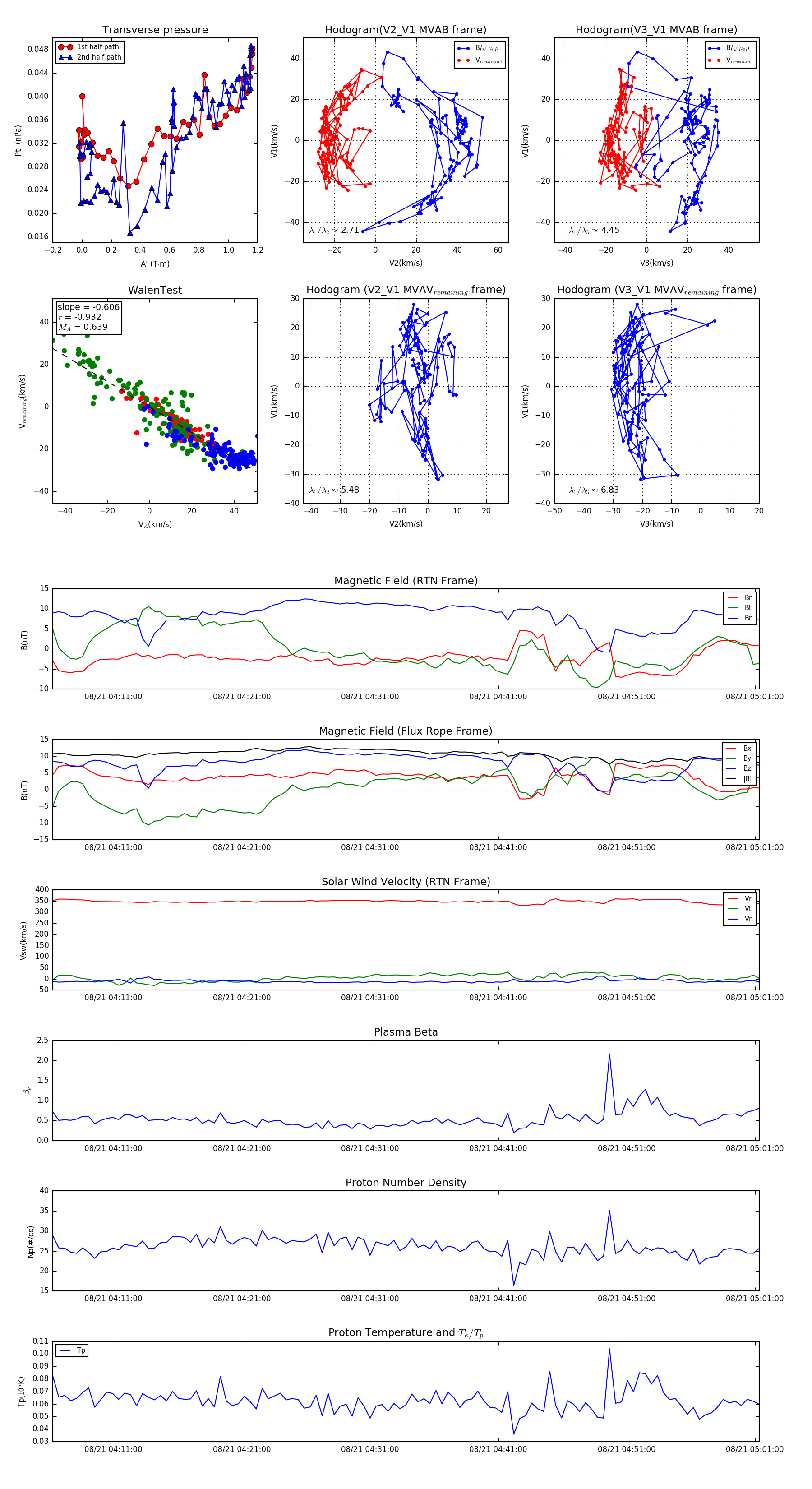
Flux Rope in 2024

Flux Rope Event 2024-08-21 04:06:16 ~ 2024-08-21 05:01:20 (3305 seconds)


plot