HOME   LIST
‹–   –›

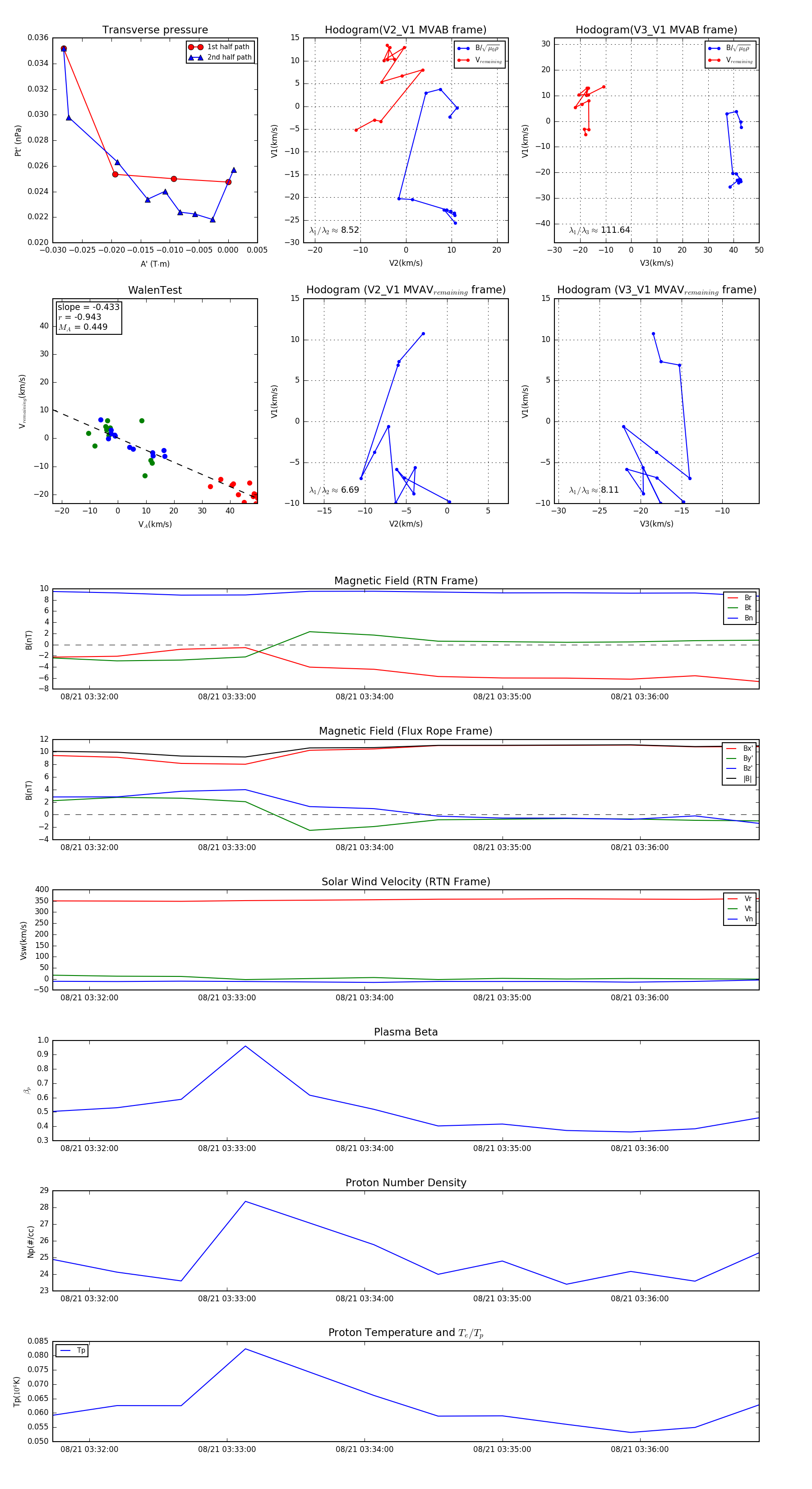
Flux Rope in 2024

Flux Rope Event 2024-08-21 03:31:44 ~ 2024-08-21 03:36:52 (309 seconds)


plot