HOME   LIST
‹–   –›

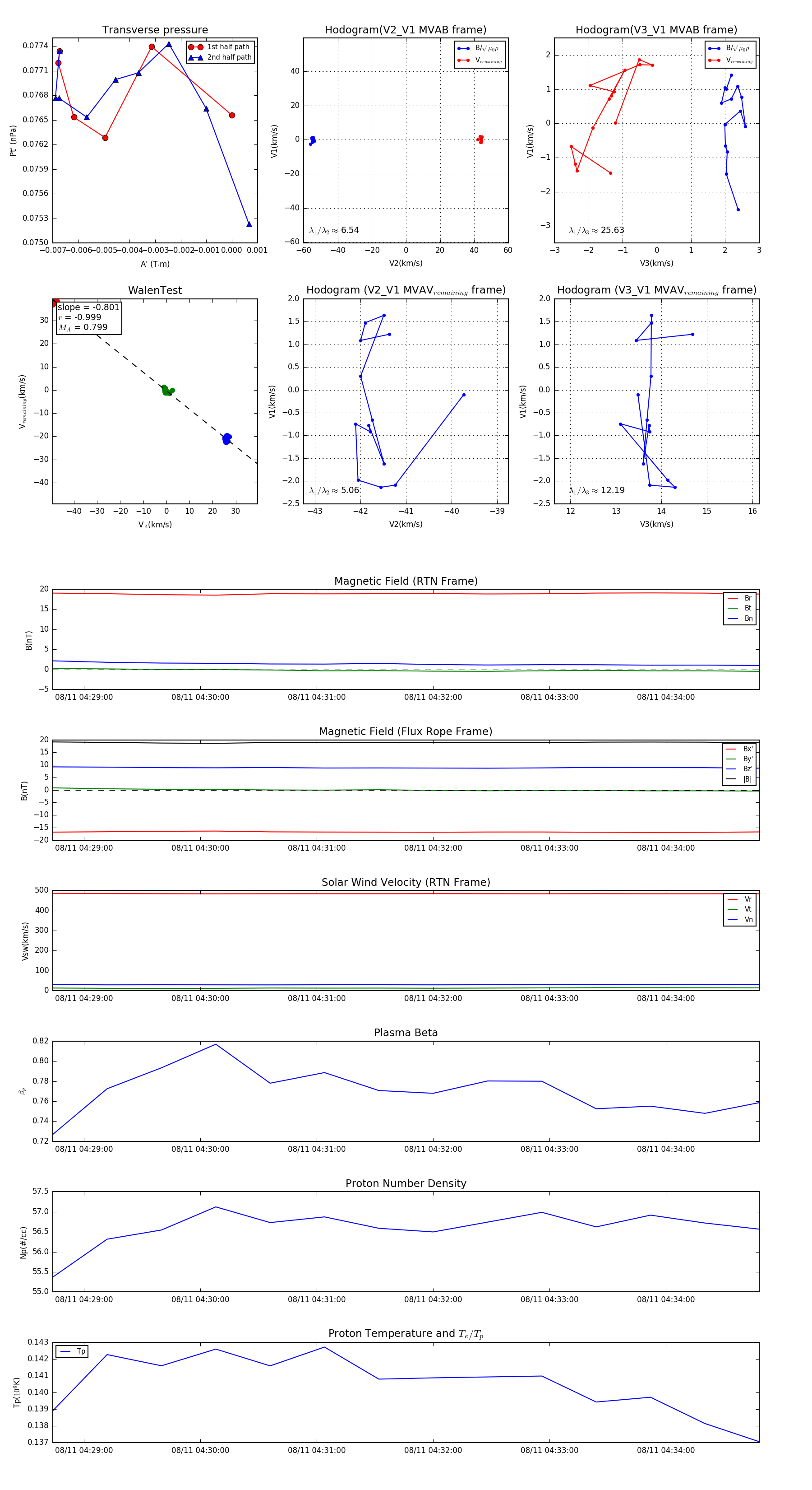
Flux Rope in 2024

Flux Rope Event 2024-08-11 04:28:44 ~ 2024-08-11 04:34:48 (365 seconds)


plot