HOME   LIST
‹–   –›

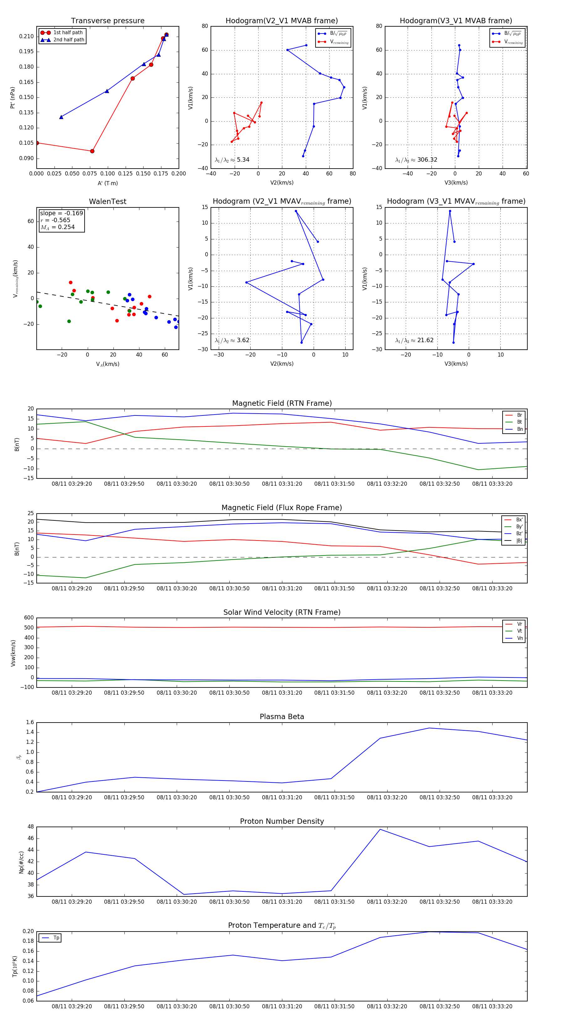
Flux Rope in 2024

Flux Rope Event 2024-08-11 03:29:00 ~ 2024-08-11 03:33:40 (281 seconds)


plot