HOME   LIST
‹–   –›

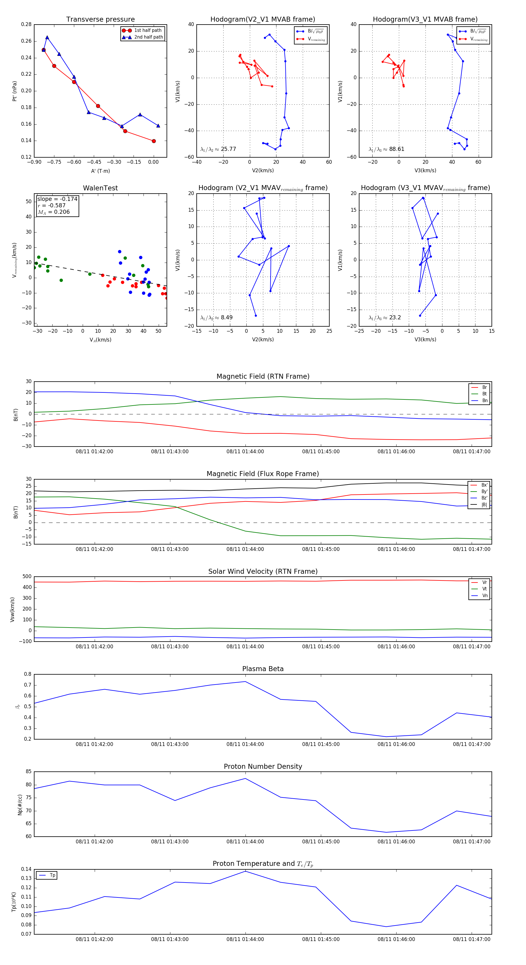
Flux Rope in 2024

Flux Rope Event 2024-08-11 01:41:12 ~ 2024-08-11 01:47:16 (365 seconds)


plot