HOME   LIST
‹–   –›

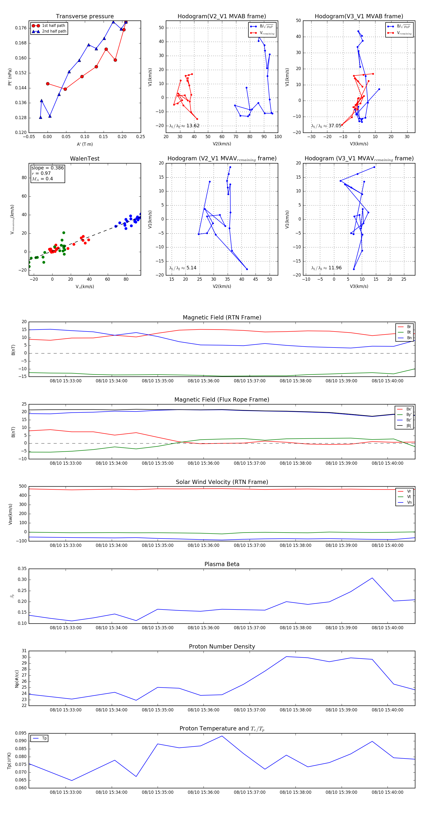
Flux Rope in 2024

Flux Rope Event 2024-08-10 15:32:12 ~ 2024-08-10 15:40:36 (505 seconds)


plot