HOME   LIST
‹–   –›

Flux Rope in 2024

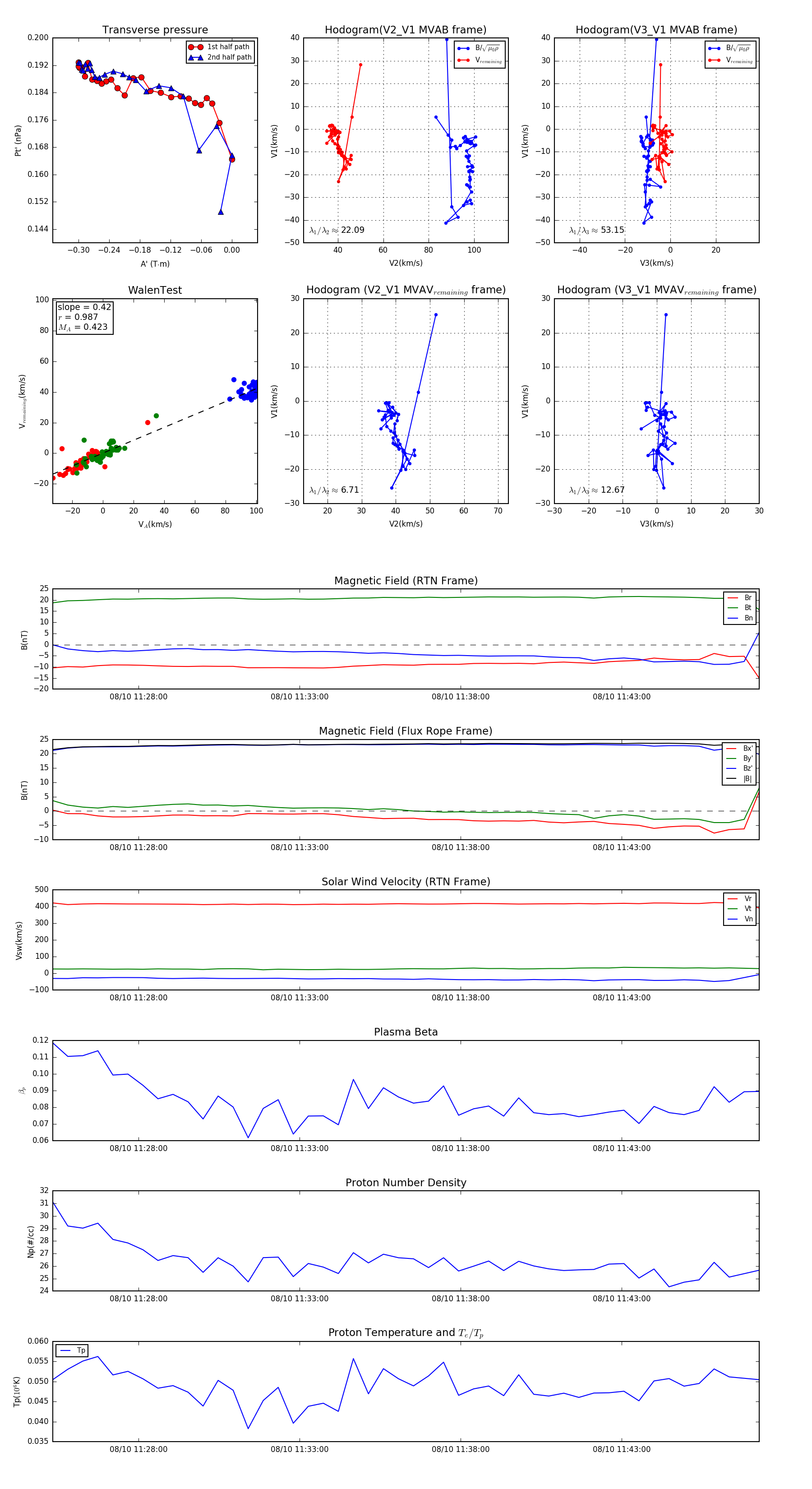
Flux Rope Event 2024-08-10 11:25:20 ~ 2024-08-10 11:47:16 (1317 seconds)


plot