HOME   LIST
‹–   –›

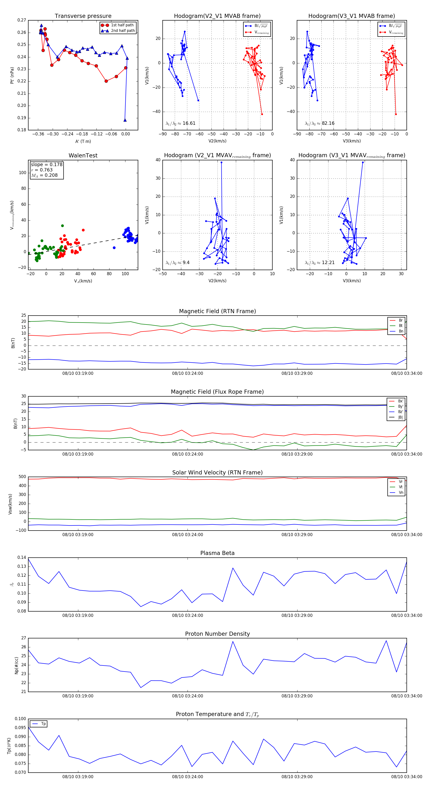
Flux Rope in 2024

Flux Rope Event 2024-08-10 03:16:44 ~ 2024-08-10 03:34:00 (1037 seconds)


plot