HOME   LIST
‹–   –›

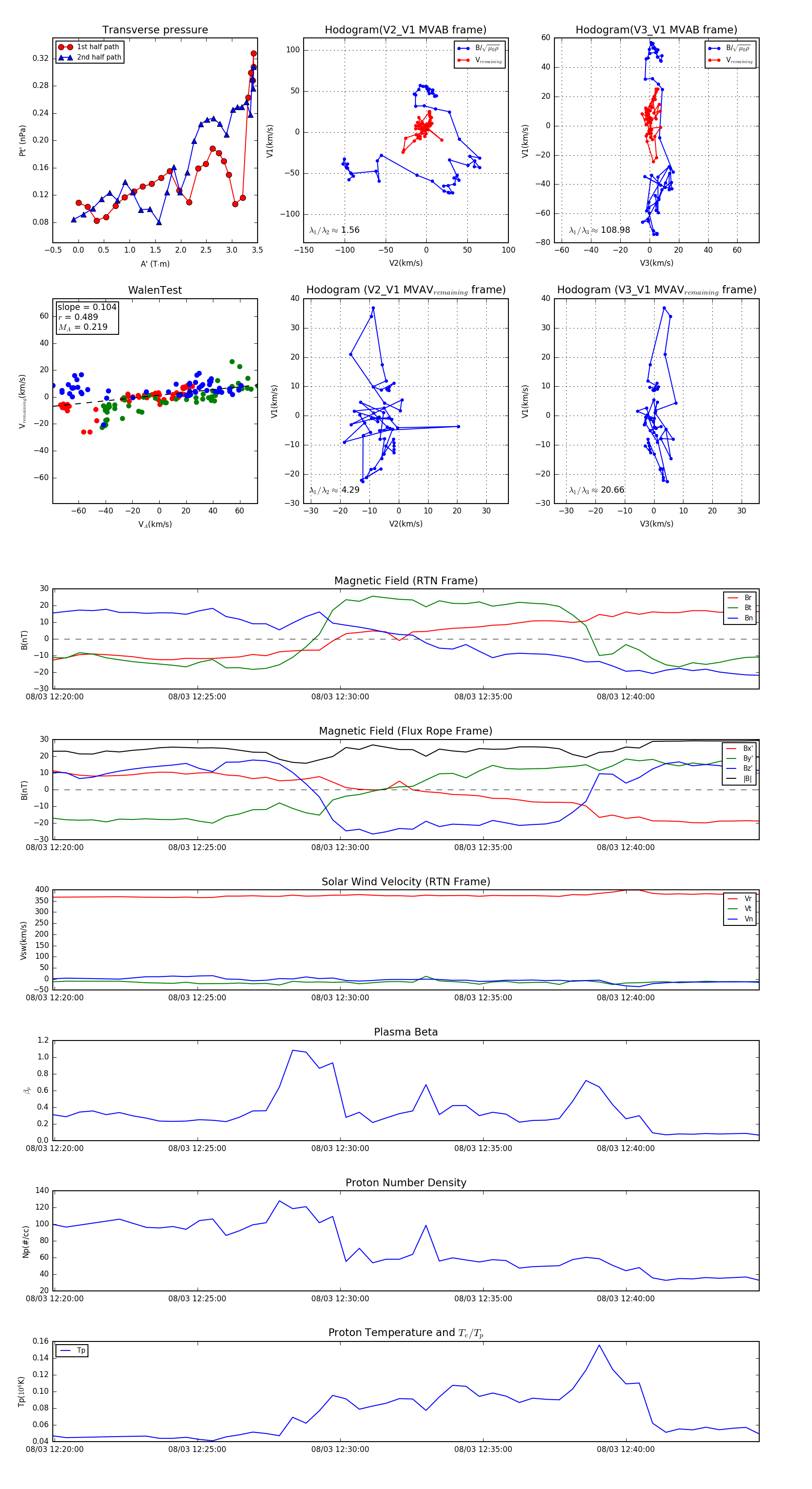
Flux Rope in 2024

Flux Rope Event 2024-08-03 12:19:56 ~ 2024-08-03 12:44:40 (1485 seconds)


plot