HOME   LIST
‹–   –›

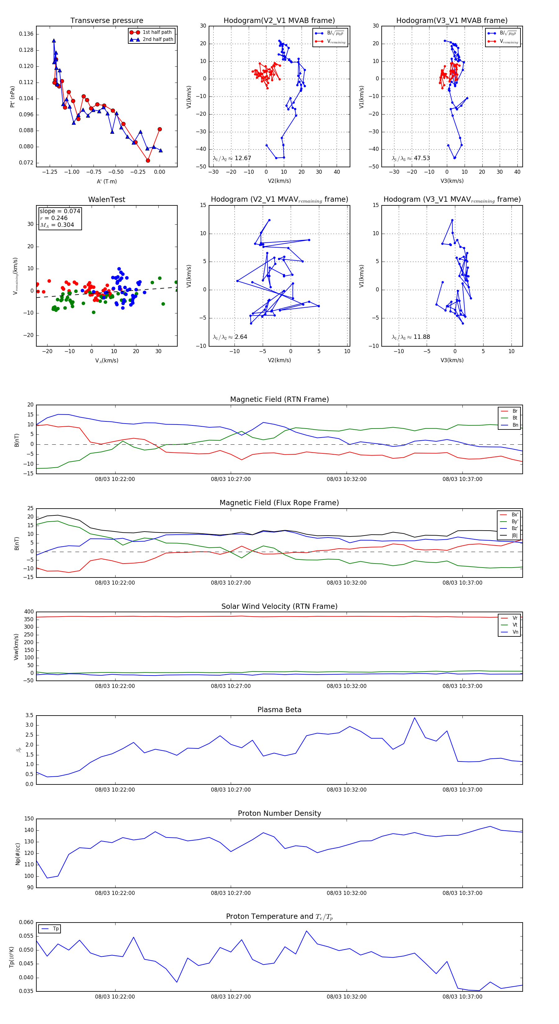
Flux Rope in 2024

Flux Rope Event 2024-08-03 10:18:36 ~ 2024-08-03 10:39:36 (1261 seconds)


plot