HOME   LIST
‹–   –›

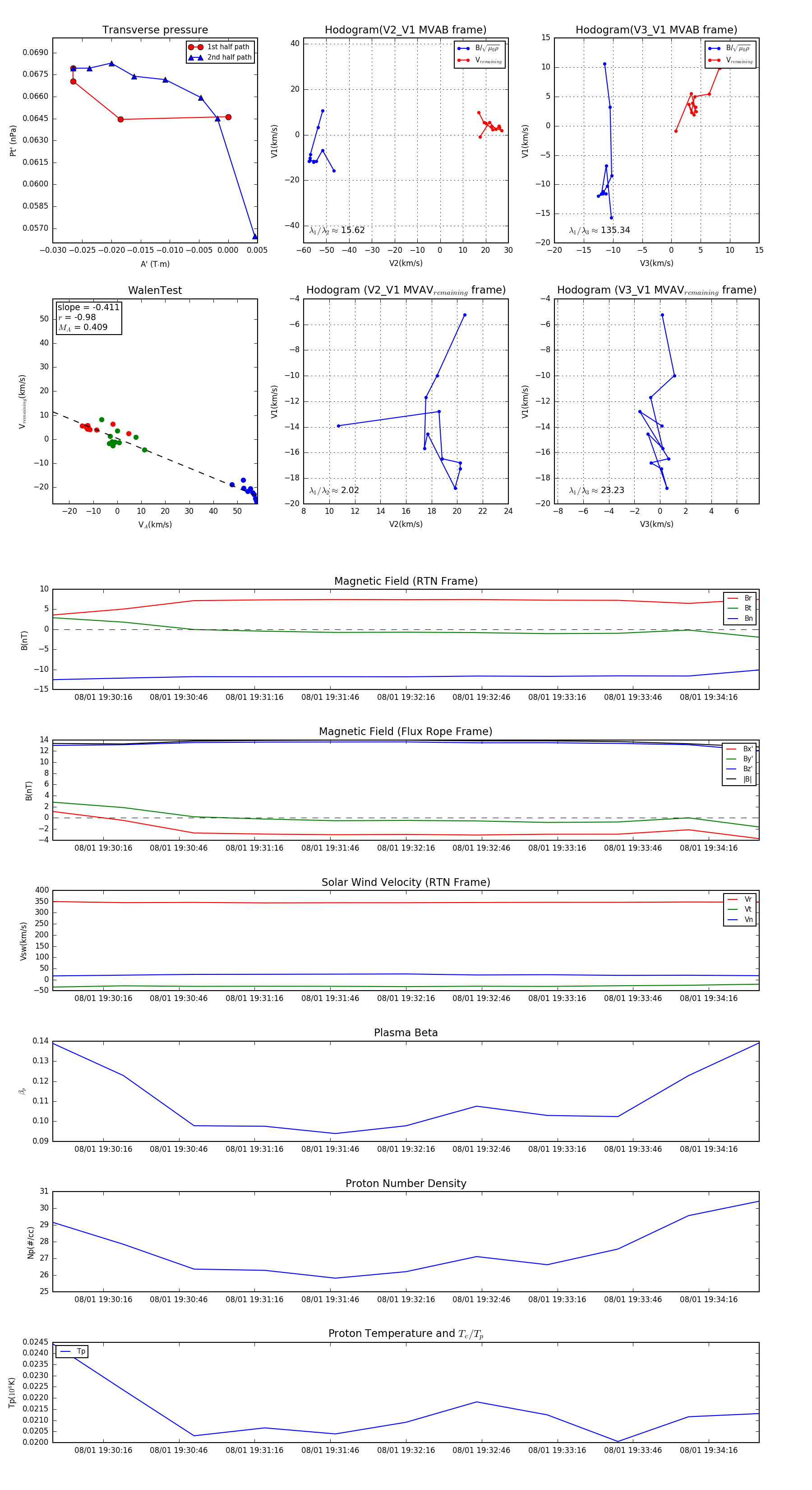
Flux Rope in 2024

Flux Rope Event 2024-08-01 19:29:56 ~ 2024-08-01 19:34:36 (281 seconds)


plot