HOME   LIST
‹–   –›

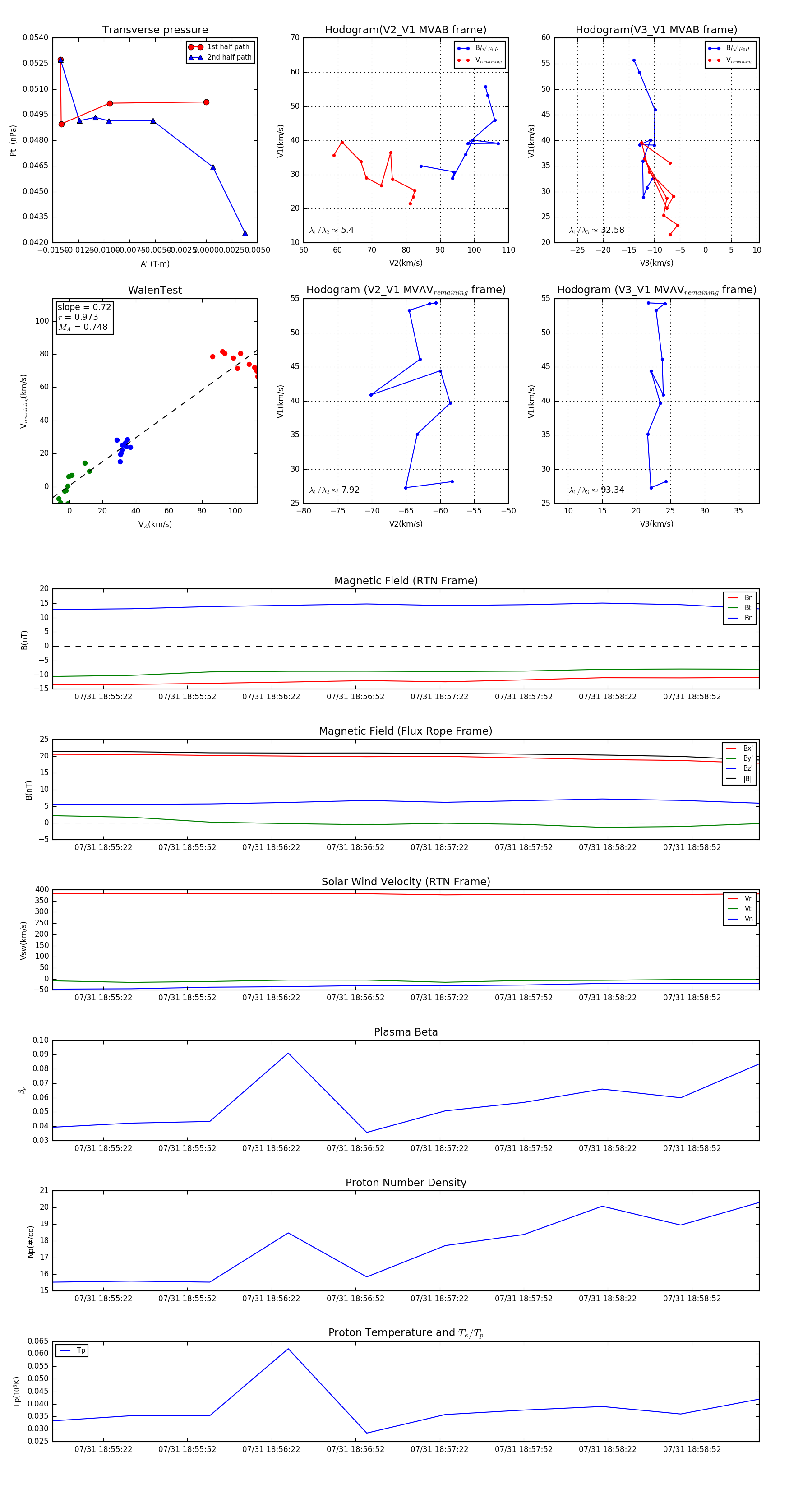
Flux Rope in 2024

Flux Rope Event 2024-07-31 18:55:04 ~ 2024-07-31 18:59:16 (253 seconds)


plot