HOME   LIST
‹–   –›

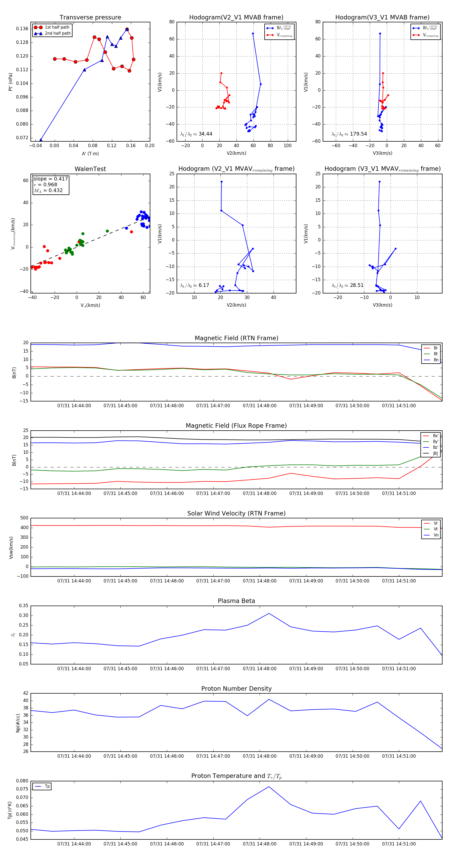
Flux Rope in 2024

Flux Rope Event 2024-07-31 14:43:04 ~ 2024-07-31 14:51:56 (533 seconds)


plot