HOME   LIST
‹–   –›

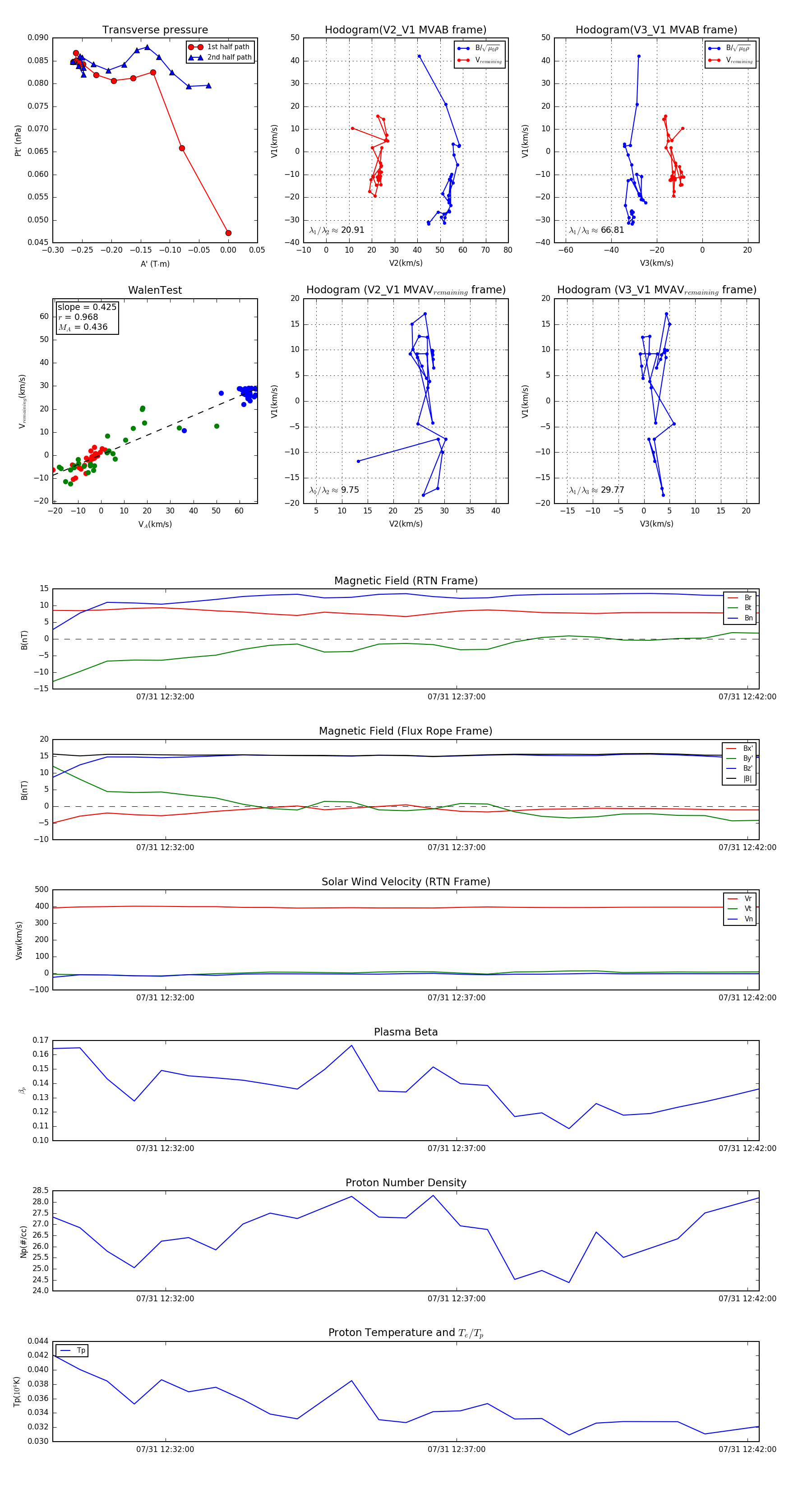
Flux Rope in 2024

Flux Rope Event 2024-07-31 12:30:04 ~ 2024-07-31 12:42:12 (729 seconds)


plot