HOME   LIST
‹–   –›

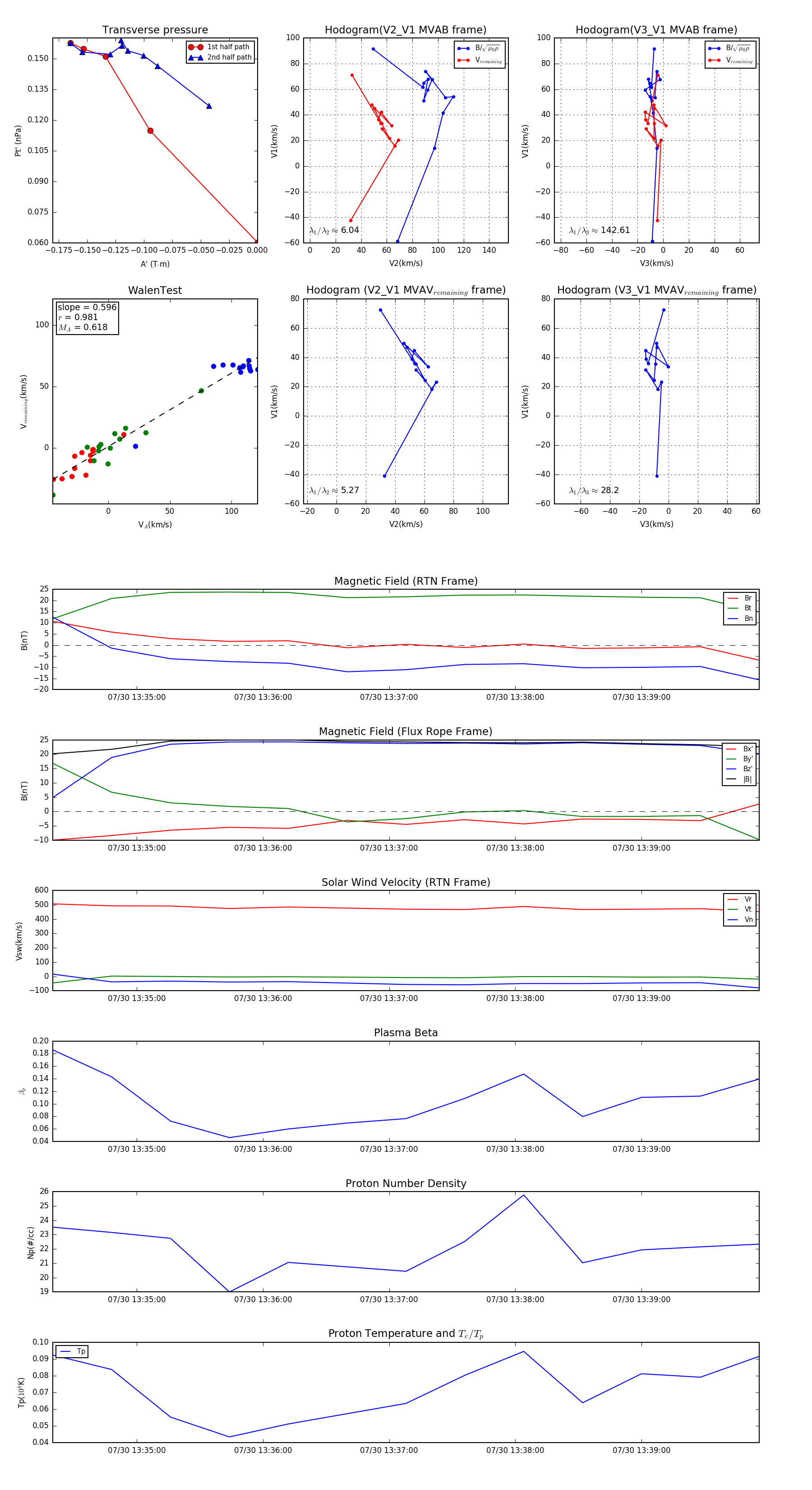
Flux Rope in 2024

Flux Rope Event 2024-07-30 13:34:20 ~ 2024-07-30 13:39:56 (337 seconds)


plot