HOME   LIST
‹–   –›

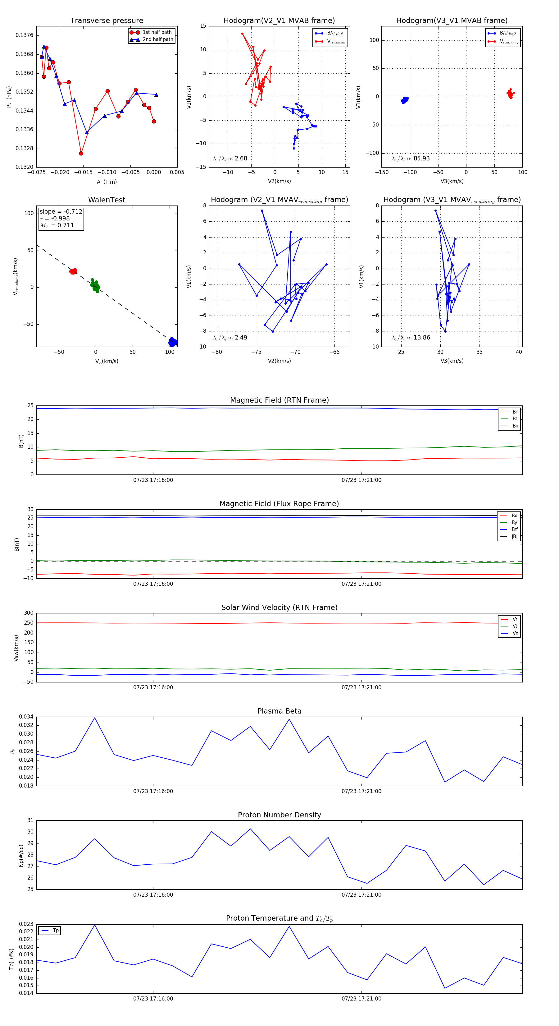
Flux Rope in 2024

Flux Rope Event 2024-07-23 17:13:12 ~ 2024-07-23 17:24:52 (701 seconds)


plot