HOME   LIST
‹–   –›

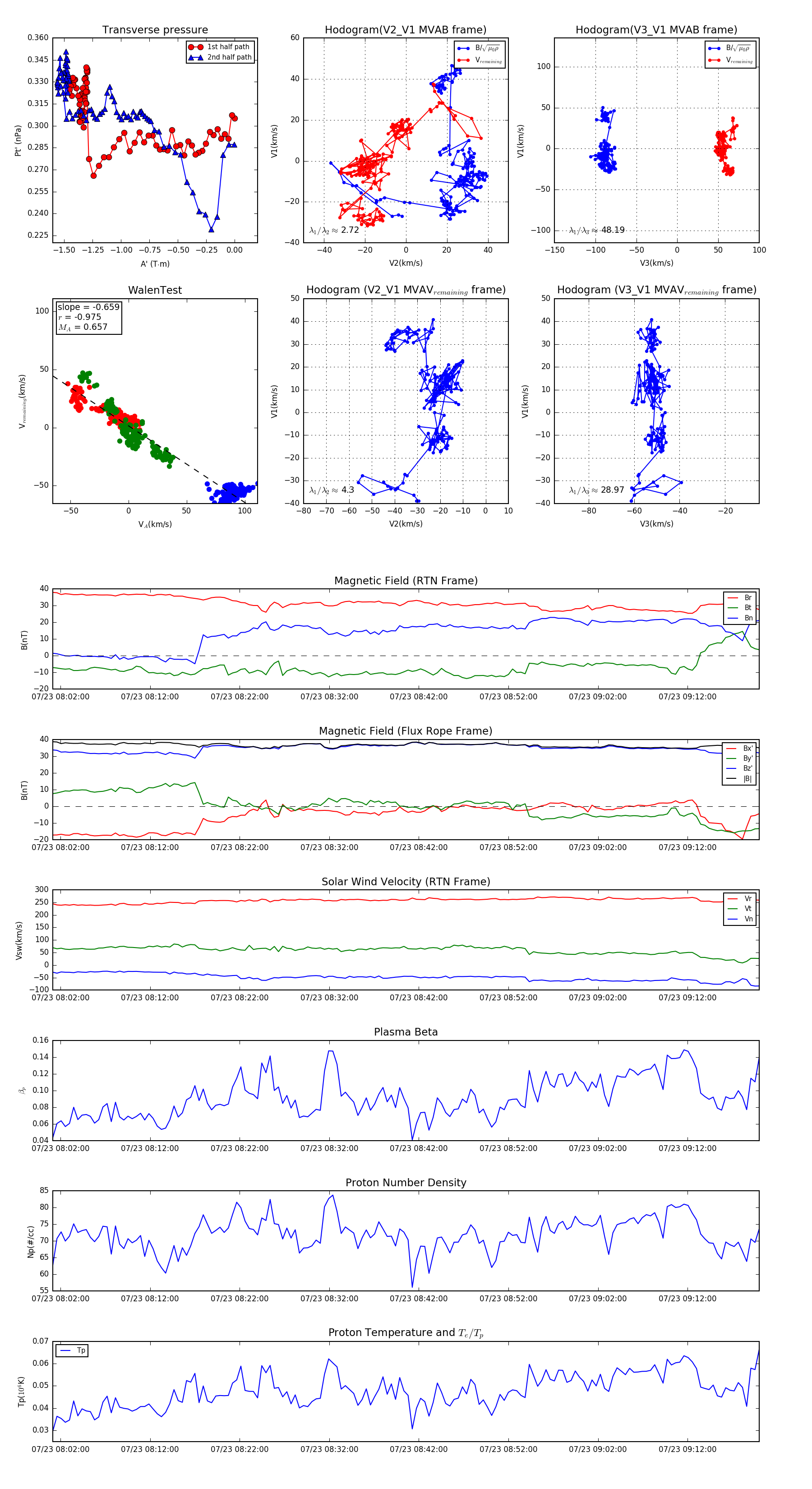
Flux Rope in 2024

Flux Rope Event 2024-07-23 08:01:08 ~ 2024-07-23 09:20:00 (4733 seconds)


plot