HOME   LIST
‹–   –›

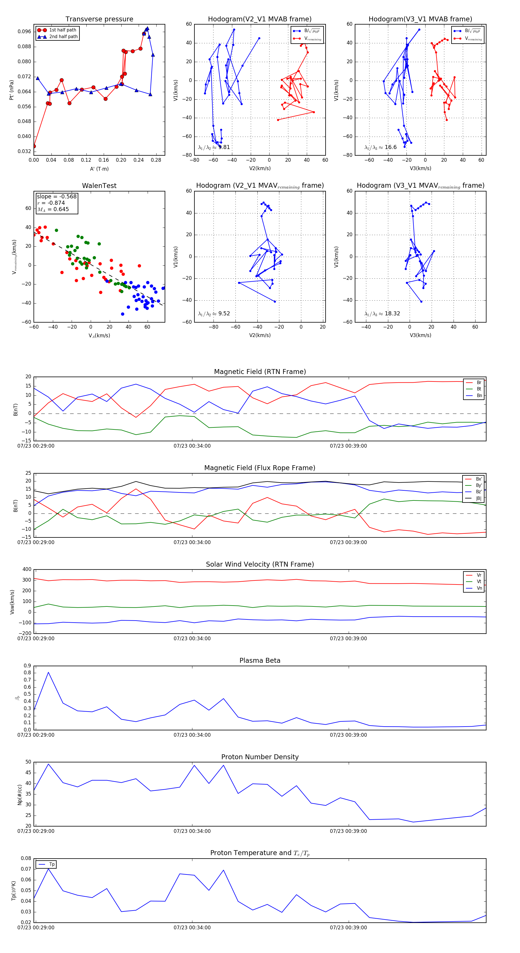
Flux Rope in 2024

Flux Rope Event 2024-07-23 00:28:56 ~ 2024-07-23 00:43:24 (869 seconds)


plot