HOME   LIST
‹–   –›

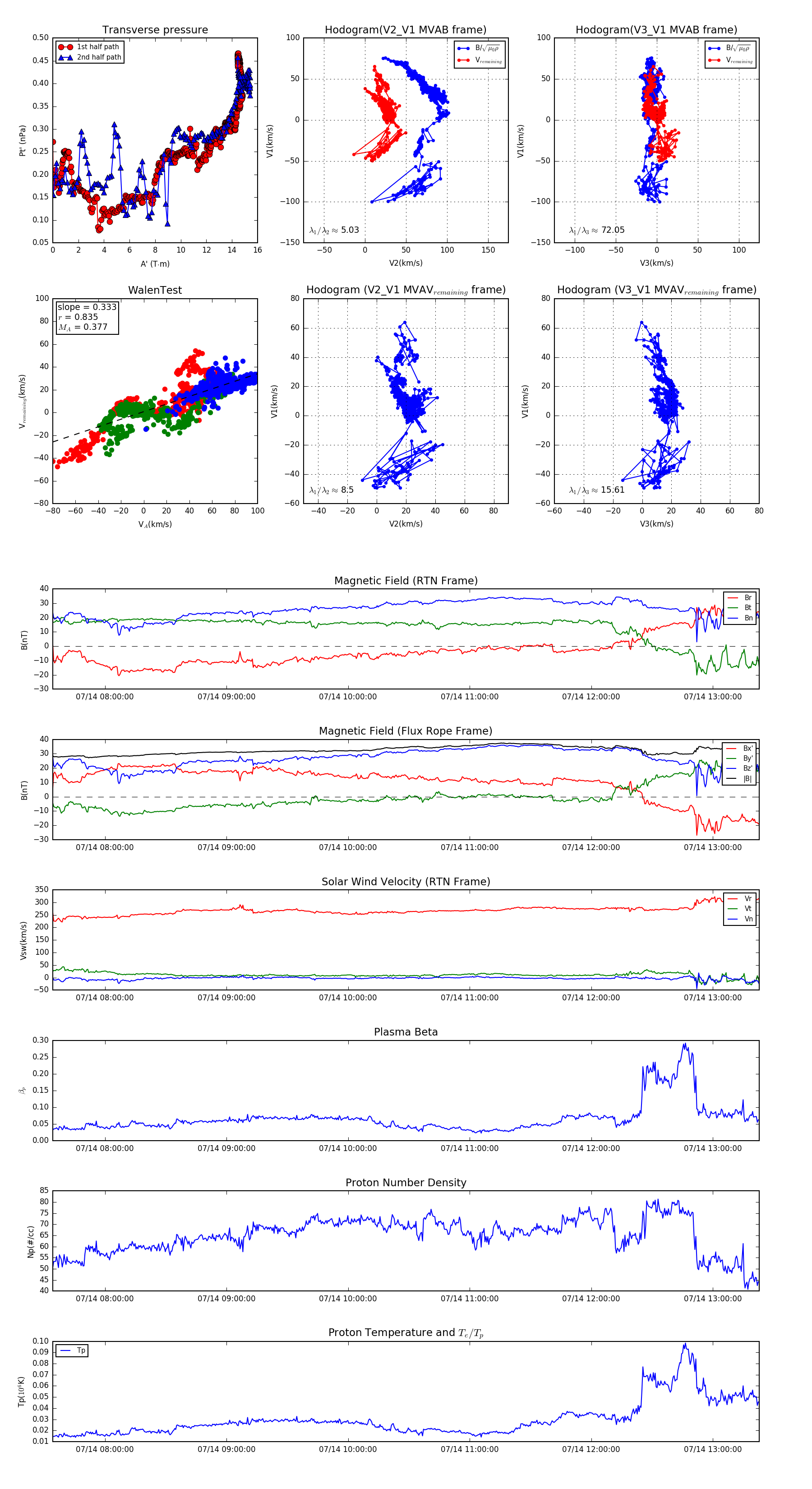
Flux Rope in 2024

Flux Rope Event 2024-07-14 07:34:16 ~ 2024-07-14 13:22:52 (20917 seconds)


plot