HOME   LIST
‹–   –›

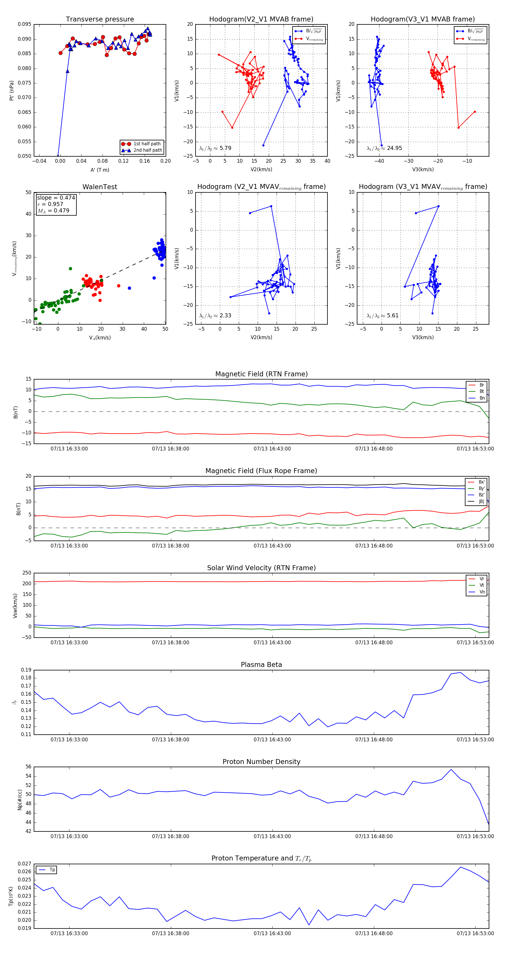
Flux Rope in 2024

Flux Rope Event 2024-07-13 16:31:16 ~ 2024-07-13 16:53:40 (1345 seconds)


plot