HOME   LIST
‹–   –›

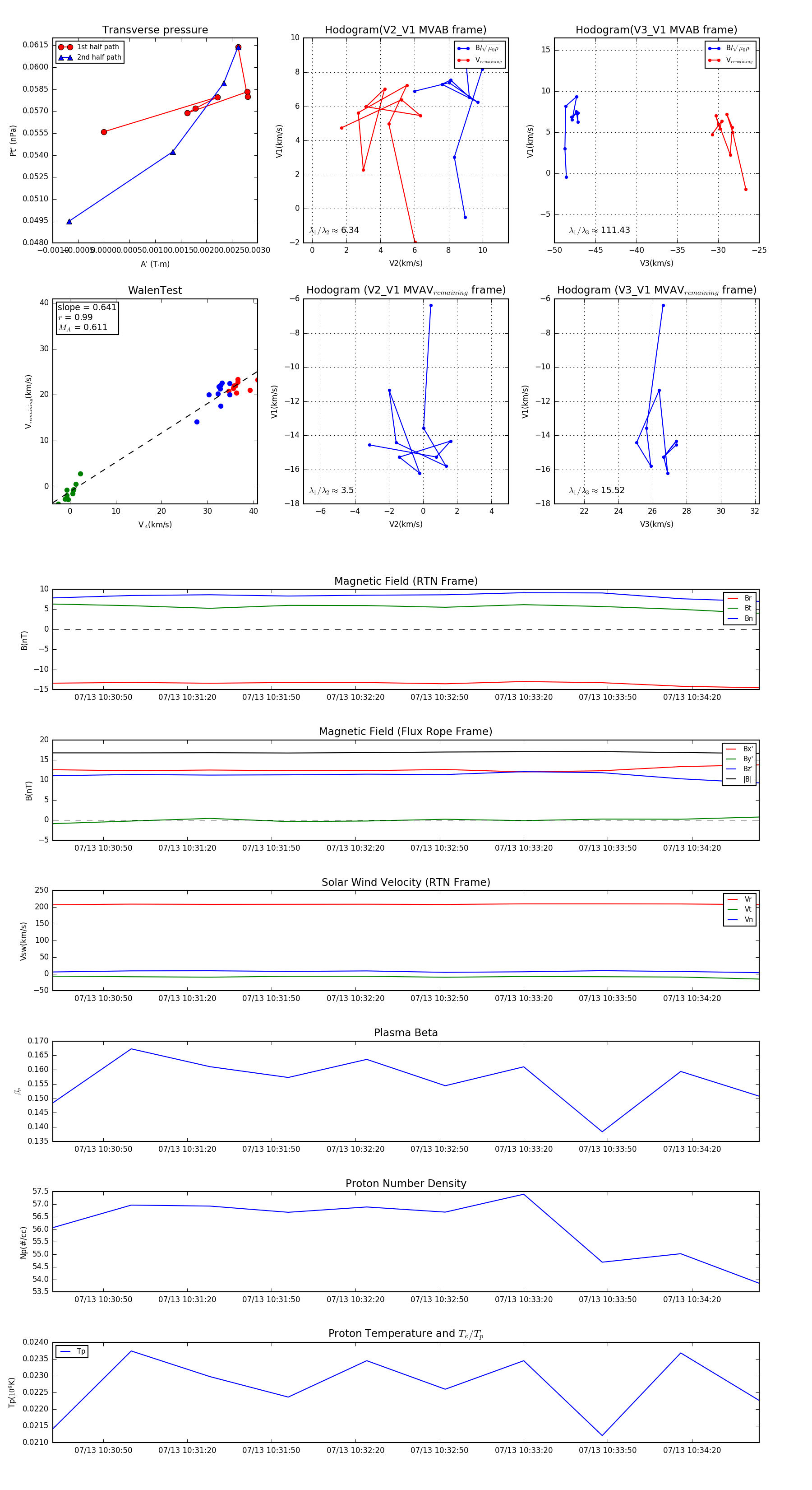
Flux Rope in 2024

Flux Rope Event 2024-07-13 10:30:32 ~ 2024-07-13 10:34:44 (253 seconds)


plot