HOME   LIST
‹–   –›

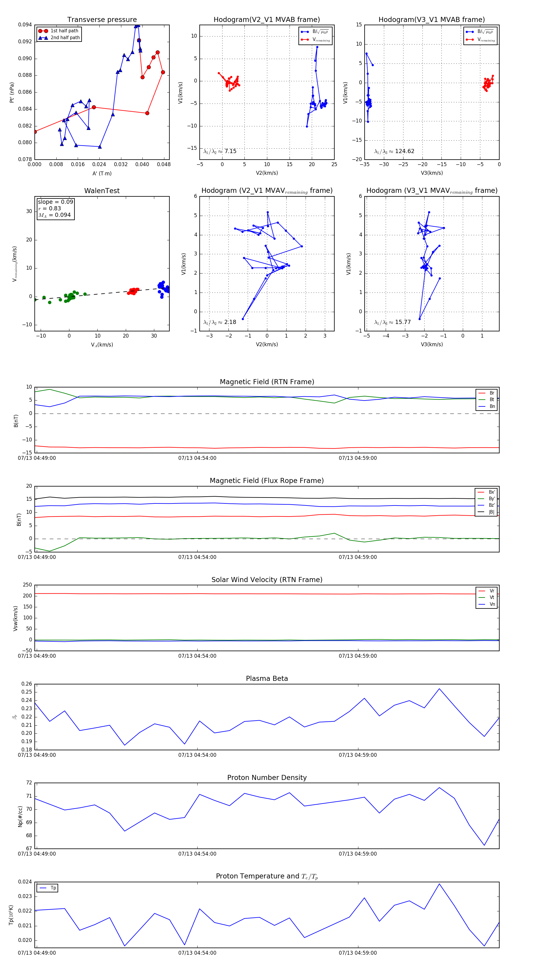
Flux Rope in 2024

Flux Rope Event 2024-07-13 04:48:56 ~ 2024-07-13 05:03:24 (869 seconds)


plot