HOME   LIST
‹–   –›

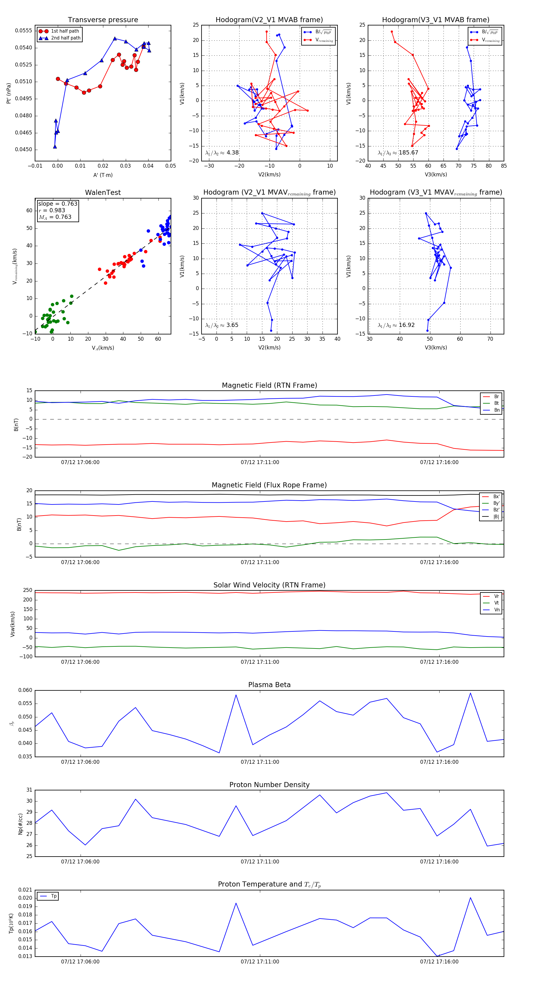
Flux Rope in 2024

Flux Rope Event 2024-07-12 17:04:44 ~ 2024-07-12 17:17:48 (785 seconds)


plot