HOME   LIST
‹–   –›

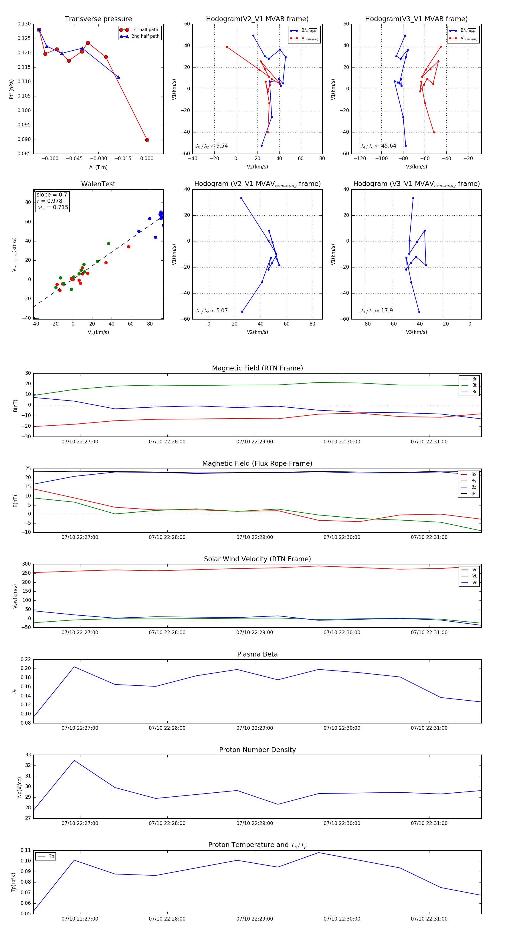
Flux Rope in 2024

Flux Rope Event 2024-07-10 22:26:28 ~ 2024-07-10 22:31:36 (309 seconds)


plot