HOME   LIST
‹–   –›

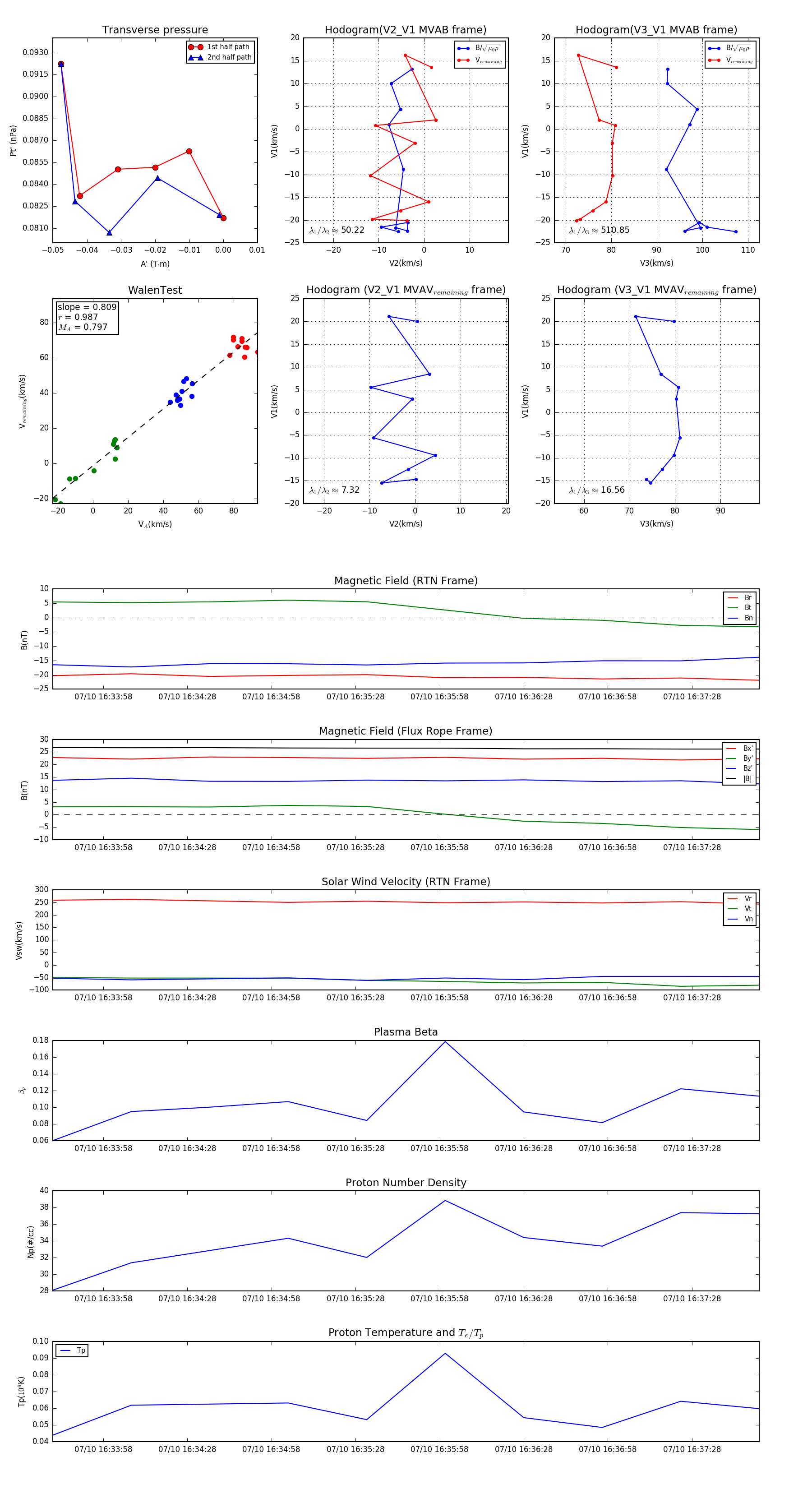
Flux Rope in 2024

Flux Rope Event 2024-07-10 16:33:40 ~ 2024-07-10 16:37:52 (253 seconds)


plot