HOME   LIST
‹–   –›

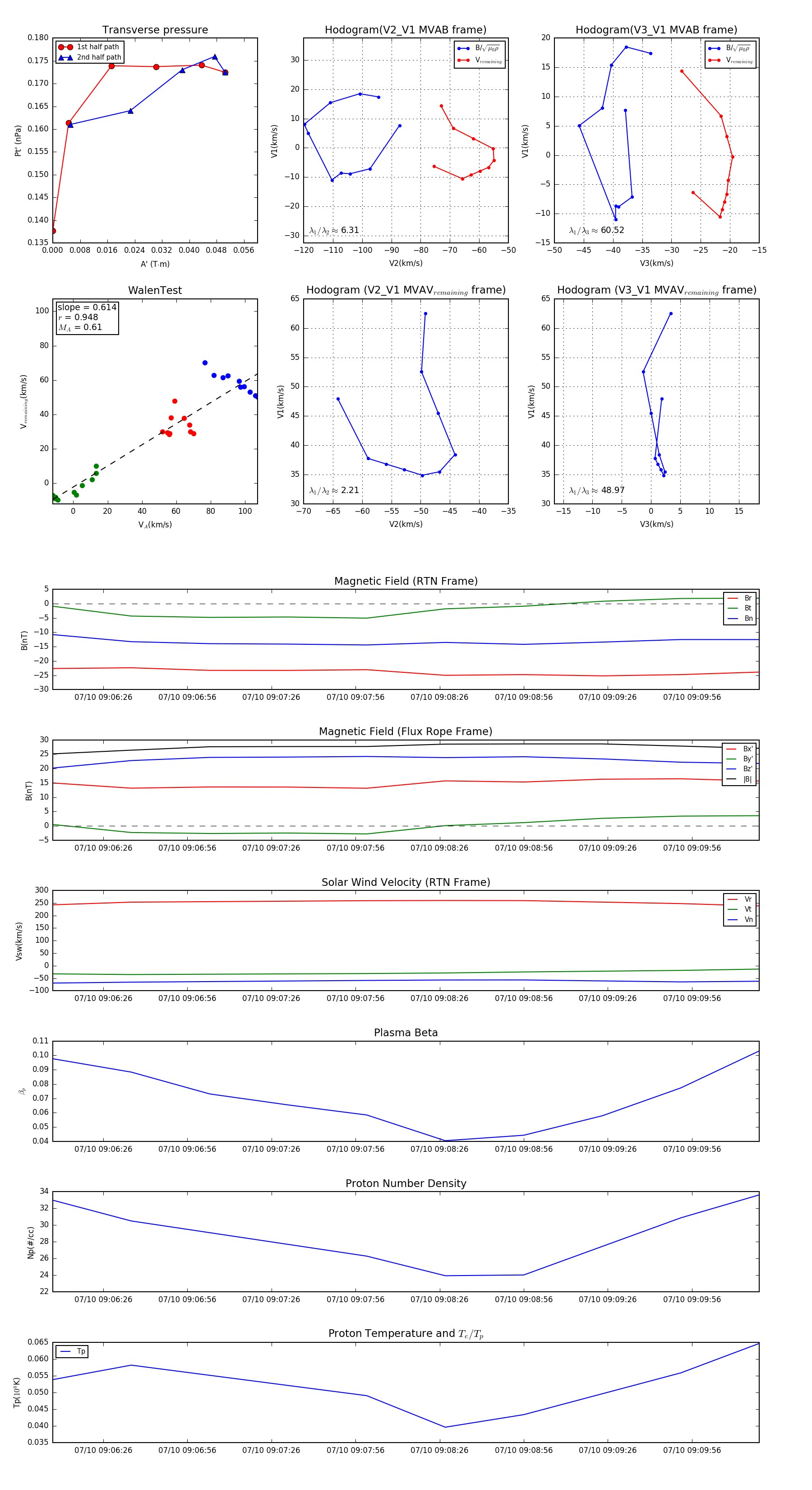
Flux Rope in 2024

Flux Rope Event 2024-07-10 09:06:08 ~ 2024-07-10 09:10:20 (253 seconds)


plot