HOME   LIST
‹–   –›

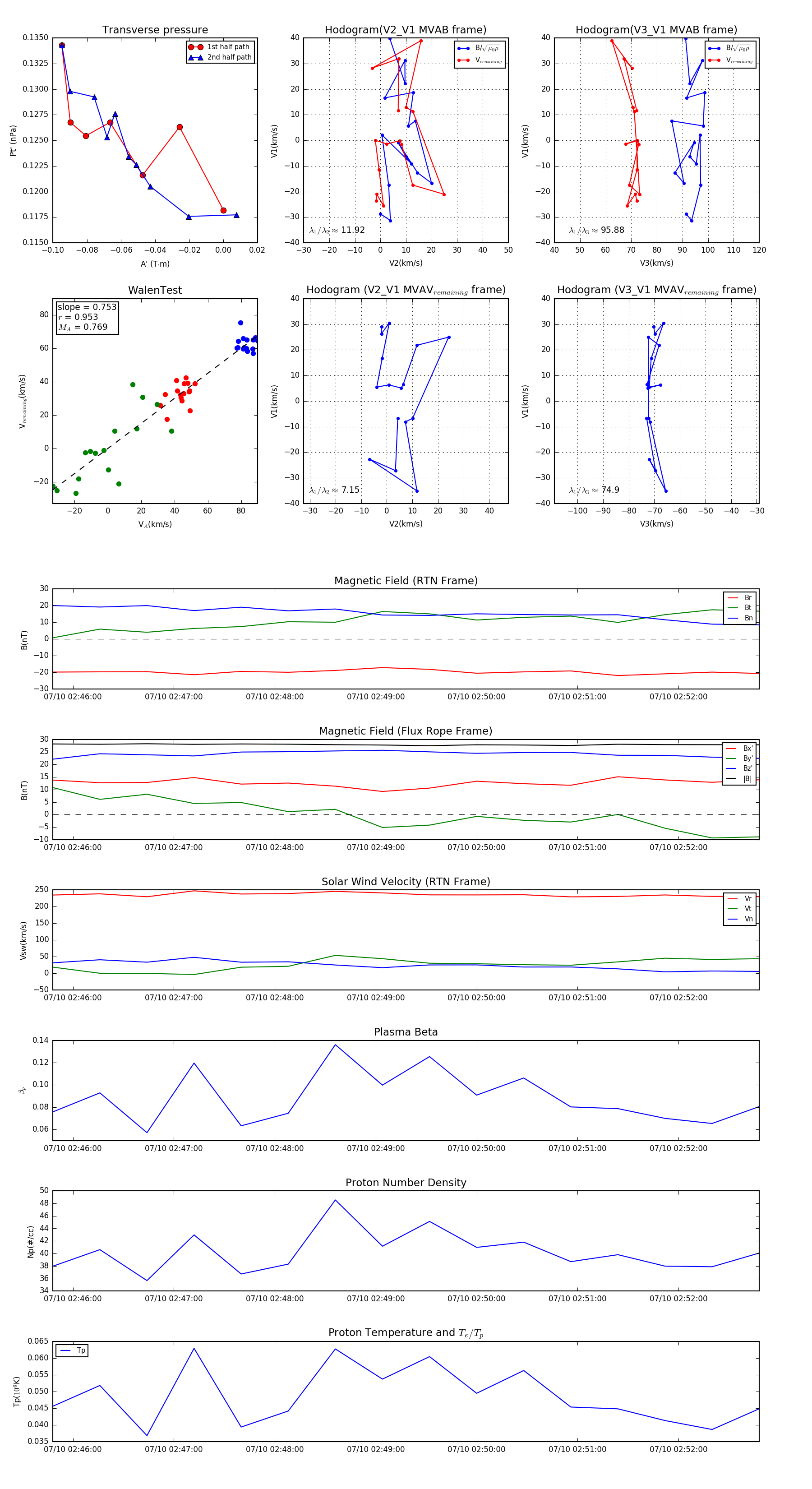
Flux Rope in 2024

Flux Rope Event 2024-07-10 02:45:48 ~ 2024-07-10 02:52:48 (421 seconds)


plot