HOME   LIST
‹–   –›

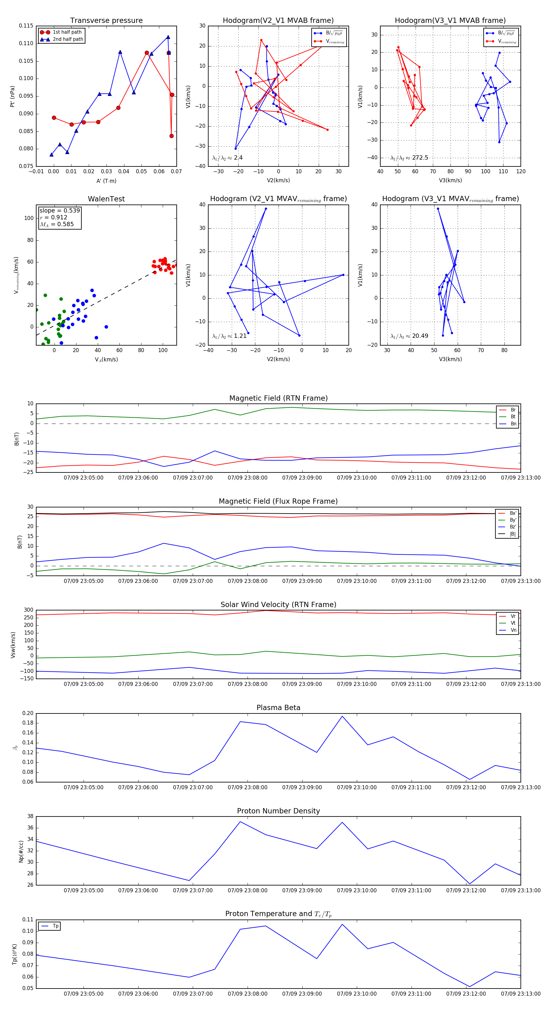
Flux Rope in 2024

Flux Rope Event 2024-07-09 23:04:08 ~ 2024-07-09 23:13:00 (533 seconds)


plot