HOME   LIST
‹–   –›

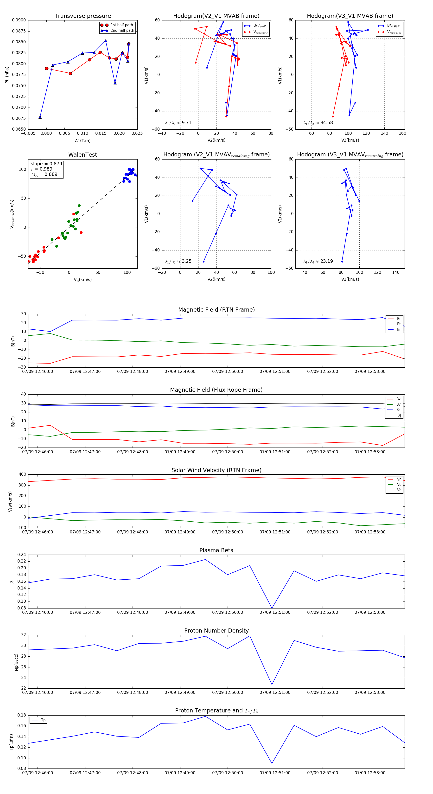
Flux Rope in 2024

Flux Rope Event 2024-07-09 12:45:48 ~ 2024-07-09 12:53:44 (477 seconds)


plot