HOME   LIST
‹–   –›

Flux Rope in 2024

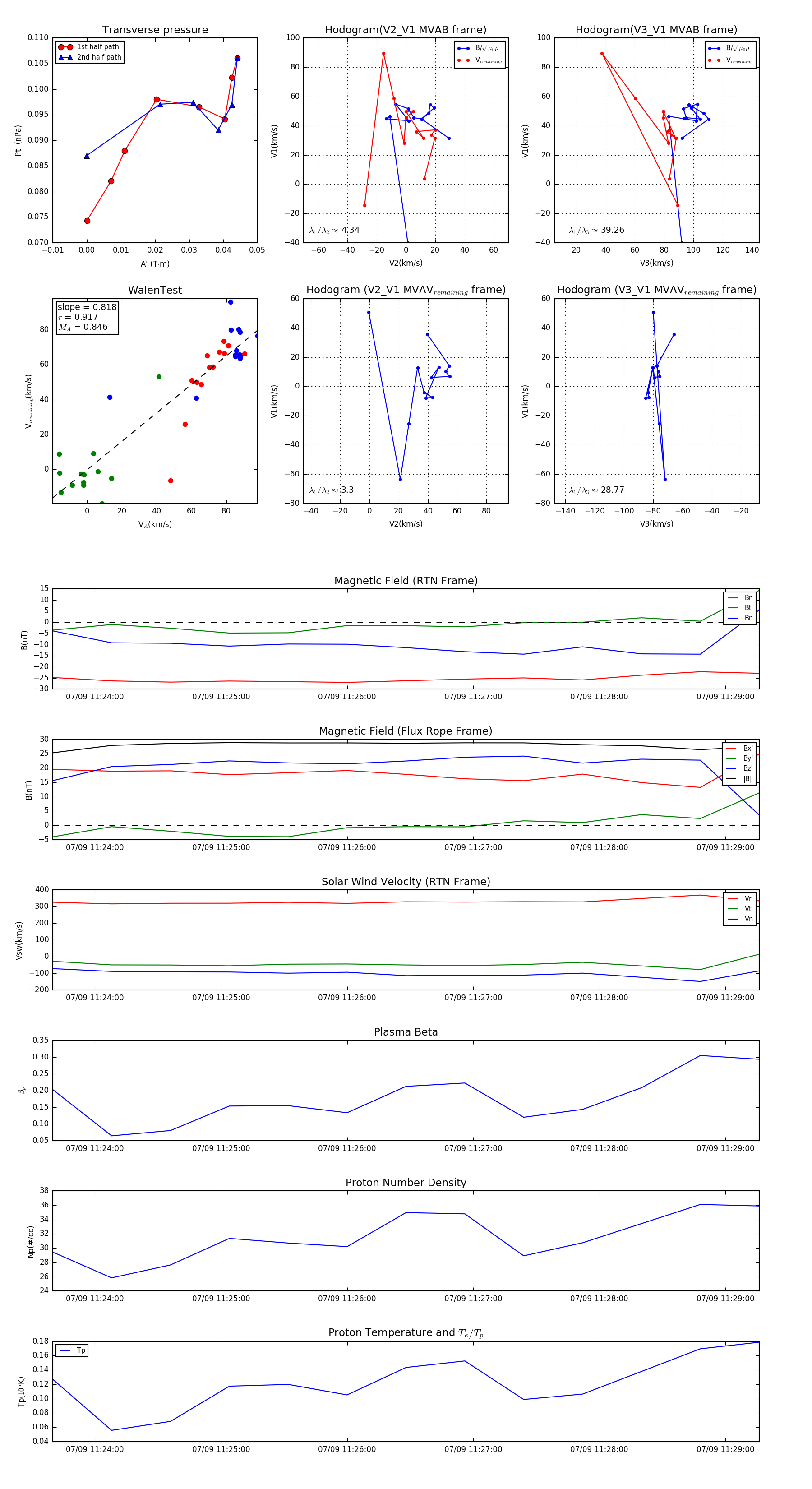
Flux Rope Event 2024-07-09 11:23:40 ~ 2024-07-09 11:29:16 (337 seconds)


plot